I nomi comuni e i nomi propri
Che cos’è il nome? Impara a riconoscere nomi comuni e nomi propri e scopri i tre grandi gruppi in cui si dividono i nomi:
- Nomi di persona;
- Nomi di animale;
- Nomi di cosa.
Inizia a conoscere questa parte fondamentale del discorso e a chiamare le cose con il loro nome. Scoprirai in questa lezione anche cosa sono i nomi propri e imparerai la differenza fra i nomi astratti e i nomi concreti.
Vuoi testare la tua preparazione? Prova il nostro quiz!
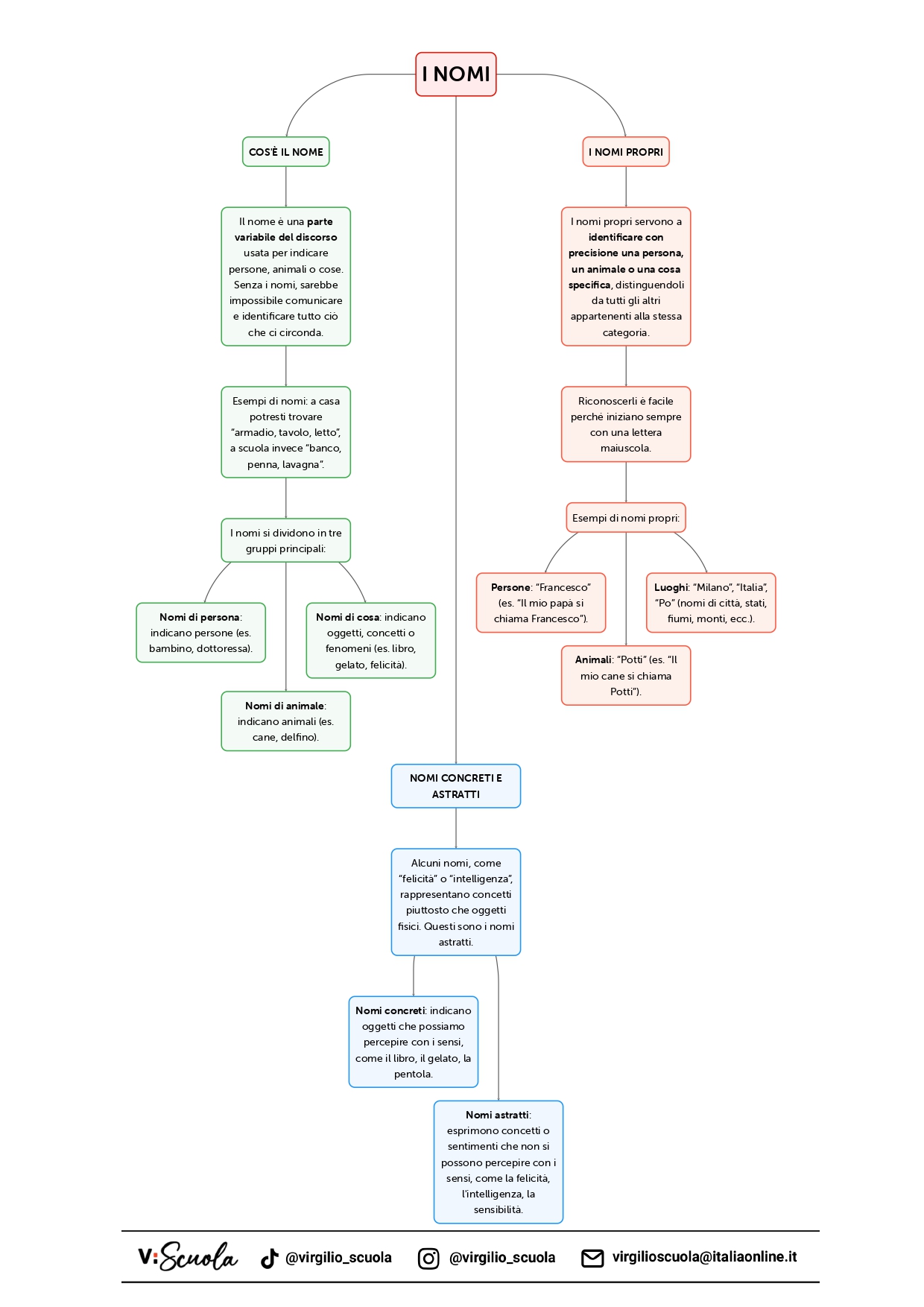
Cos’è il nome?

Il nome è quella parte variabile del discorso che serve a indicare persone, animali o cose. Senza i nomi non potremmo parlare perché sono quelle parole che ci permettono di definire tutto ciò che ci sta intorno. Per questo è importante imparare a chiamare le cose con il loro nome, perché solo così possiamo comunicare con gli altri e farci capire. Se non usassimo i nomi, non riusciremmo neanche ad identificare tutto ciò che ci sta intorno e a capirlo per davvero.
Puoi andare a caccia di nomi ovunque! A casa puoi trovare “armadio, tavolo, letto, cucina" e tanti altri; a scuola “banco, astuccio, penna, lavagna, classe" e così via. Hai capito come funziona? Allora divertiti e continua la ricerca!
Nomi di persona, di animale e di cosa

I nomi si dividono in tre grandi gruppi a seconda di ciò che indicano:
- nomi di persona (bambino, insegnante, astronauta, dottoressa…)
- nomi di animale (delfino, cane, mucca, gallina…)
- nomi di cosa (libro, gelato, pentola, ma anche felicità, intelligenza, sensibilità).
Sono tutti nomi comuni, ma se fai attenzione agli esempi ti accorgerai che ce ne sono alcuni un po’ diversi dagli altri… Sono i nomi astratti! Cosa aspetti? Continua a leggere per scoprire cosa sono.
Nomi concreti e nomi astratti

I nomi di cosa possono essere sia concreti che astratti.
I nomi concreti indicano oggetti che possiamo vedere e toccare con mano, come il libro, il gelato e la pentola.
Felicità, intelligenza e sensibilità sono invece esempi di nomi astratti che esprimono concetti che non si possono percepire con i cinque sensi.
I nomi propri

Abbiamo visto che i nomi comuni si riferiscono genericamente a persone, animali e cose. Cosa sono invece i nomi propri?
Sono quei nomi che ci permettono di identificare con precisione una singola persona, un singolo animale o una singola cosa distinguendoli da tutti gli altri che appartengono alla stessa categoria. Riconoscerli nello scritto è facile perché vogliono sempre la lettera iniziale maiuscola. Un esempio? “Il mio papà si chiama Francesco": in questa frase papà è il nome comune, mentre Francesco è il nome proprio scritto con l’iniziale maiuscola.
Anche gli animali possono avere un nome proprio (il mio cane si chiama Potti) e persino le cose, come nel caso dei nomi di città, regioni, stati, monti, fiumi, laghi e così via (Milano, Lombardia, Italia, Cervino, Po, Garda).
Gli anagrammi dei nomi delle cose
Impariamo i nomi con gli anagrammi!
L’anagramma è un gioco di enigmistica che consiste nel trovare, a partire da una parola data, un’altra parola che contiene le stesse lettere in ordine diverso.
Prova a risolvere gli anagrammi che trovi nella tabella qui sotto scrivendo sul tuo quaderno il nome mancante: per aiutarti a capire la soluzione corretta, nella terza colonna trovi l’indicazione del tipo di nome che si nasconde dietro l’anagramma… e anche qualche aiutino in più!
Pronto per iniziare? E allora non ti resta che divertirti e giocare con le parole e con i nomi:
| TROTA | ? | nome comune di cosa… è una cosa che si mangia e fa venire l’acquolina in bocca! |
| CENTO | ? | nome comune di persona… è un nobile che va a braccetto coi marchesi. |
| TEIERA | ? | nome comune di animale… è il maschio della pecora. |
| MOSTRO | ? | nome comune… collettivo: scoprirai meglio di cosa si tratta nelle prossime lezioni, ma in questo caso è un insieme di uccelli! |
| NADIA | ? | nome proprio di persona… si chiamava così anche una principessa. |
I nomi: la mappa concettuale

Per memorizzarli meglio, scarica la mappa in formato PDF!