Il principio dei vasi comunicanti: cos'è e da dove nasce
Una delle conseguenze più importanti della legge di Stevino riguarda il principio dei vasi comunicanti: si tratta di un enunciato che spiega come si dispone un fluido posto in due o più contenitori comunicanti tra loro. In questa lezione imparerai tale principio e ne vedrai un’applicazione pratica.
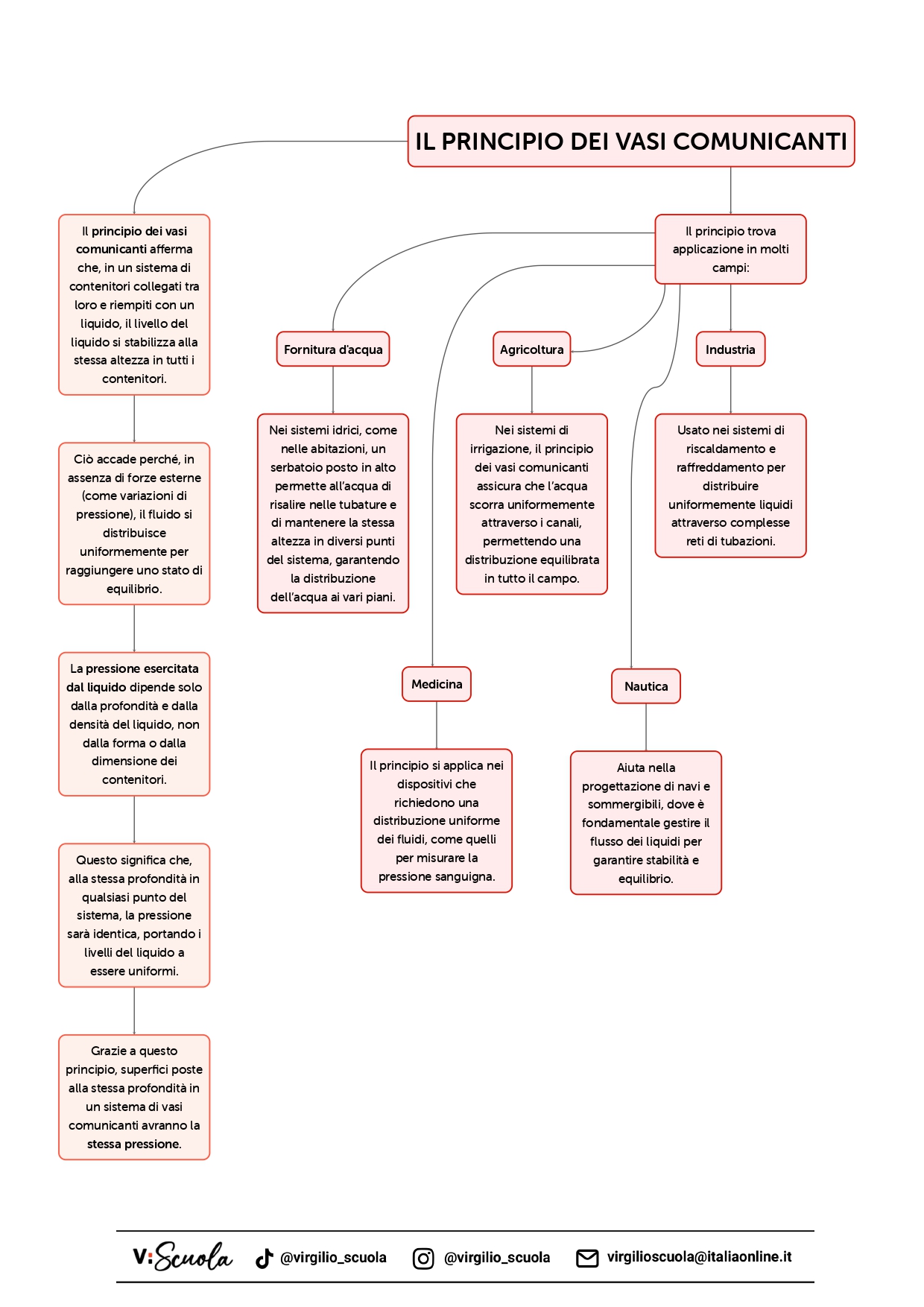
Il principio dei vasi comunicanti è una conseguenza della legge di Stevino. Si tratta di un enunciato molto semplice e immediato che descrive il comportamento di un qualsiasi fluido posto all’interno di due o più contenitori che, messi in comunicazione, lasceranno modo ad esso di disporsi liberamente al loro interno. Grazie a tale principio possiamo studiare il comportamento dei fluidi anche in contenitori dalle geometrie più particolari e sofisticate.
Scopriamo insieme più nel dettaglio cos’è questo principio e qual è l’enunciato!
Vuoi testare la tua preparazione? Prova il nostro quiz!
- L'enunciato del principio dei vasi comunicanti
- Le superfici isobare secondo il principio dei vasi comunicanti
- L'applicazione del principio dei vasi comunicanti
L’enunciato del principio dei vasi comunicanti
Il principio dei vasi comunicanti asserisce che un fluido, posto all’interno di due o più contenitori messi in comunicazione tra loro, avrà modo di disporsi liberamente in essi e raggiungerà uno stato di equilibrio quando avrà un livello esattamente uguale in tutti i contenitori a sua disposizione. Nella GIF a fianco si può infatti notare come, sia durante il riempimento sia durante lo svuotamento, il fluido che viene posto all’interno dei contenitori rappresentati rispetta sempre lo stesso livello in tutte le geometrie a sua disposizione.
I vasi comunicanti consistono in un sistema di contenitori collegati tra loro e parzialmente riempiti con un liquido. Se i contenitori sono collegati in modo che il liquido possa scorrere liberamente tra di loro, e se non vi sono forze esterne come la pressione dell’aria che influenzano il sistema, allora il livello del liquido si equalizzerà in tutti i contenitori, indipendentemente dalla forma o dalla dimensione di questi.
Questo fenomeno si basa sul fatto che la pressione esercitata da un liquido in un punto dipende solo dalla profondità del liquido in quel punto e dalla densità del liquido stesso, non dalla forma del contenitore. Quindi, in un sistema di vasi comunicanti, la pressione alla stessa profondità sarà la stessa in ogni vaso, facendo sì che il livello del liquido si allinei.
Le superfici isobare secondo il principio dei vasi comunicanti

Sulla base del principio dei vasi comunicanti, possiamo riprendere l’esempio dei palloncini visto nella lezione “Le superfici isobare" ed evidenziare come, grazie a tale principio, i palloncini incontreranno superfici a pari pressione quando disposti alle stesse profondità rispetto al livello di fluido contenuto nei vasi.
L’applicazione del principio dei vasi comunicanti

Sul principio dei vasi comunicanti si basano moltissime applicazioni pratiche. Tra tutte citiamo il sistema che permette di avere l’acqua nelle abitazioni. In alcuni casi, al fine di garantire l’erogazione di acqua alle utenze, ci si serve di un serbatoio posto all’altezza rappresentata nell’immagine a fianco.
Grazie al principio dei vasi comunicanti, infatti, il livello di acqua risalirà nelle tubature fino ad eguagliare il livello contenuto all’interno del serbatoio, garantendo così l’acqua ai diversi piani delle eventuali abitazioni allacciate a tale sistema.
Il principio dei vasi comunicanti ha un’ampia gamma di conseguenze applicative in vari campi, che vanno dall’ingegneria e la scienza all’industria e all’agricoltura. Ecco alcune delle applicazioni più rilevanti:
- Agricoltura: nell’irrigazione, il principio dei vasi comunicanti aiuta a distribuire uniformemente l’acqua attraverso un sistema di canali, assicurando che ogni parte del campo riceva la quantità necessaria di acqua.
- Industria: viene utilizzato nei sistemi di raffreddamento e riscaldamento, dove un liquido deve essere distribuito in modo uniforme attraverso un sistema complesso di tubazioni.
- Medicina: il principio viene applicato in alcuni dispositivi medici, come quelli che misurano la pressione sanguigna, dove è essenziale una distribuzione uniforme del liquido.
- Nautica: nella progettazione di navi e sommergibili, il principio aiuta a comprendere e controllare il flusso di liquidi all’interno delle strutture, contribuendo alla stabilità e all’equilibrio delle imbarcazioni.
- Scienza ambientale: è fondamentale per comprendere il flusso delle acque sotterranee e la distribuzione dell’acqua in ecosistemi come laghi, fiumi e paludi.
- Orologeria: in alcuni orologi antichi, il principio era utilizzato nei sistemi di regolazione che utilizzavano il mercurio per mantenere un flusso costante di energia.
In conclusione, il principio dei vasi comunicanti è un concetto fisico semplice ma potente che ha una vasta gamma di applicazioni pratiche. La sua universalità e rilevanza lo rendono un concetto essenziale non solo nella fisica, ma anche in molti aspetti della vita quotidiana e dell’industria.
Il principio dei vasi comunicanti: la mappa concettuale

Questa mappa ti aiuterà a memorizzare facilmente i temi importanti. Scaricala e ripassa quando vuoi!