Come si fa l’analisi logica
L’analisi logica è molto diversa dall’analisi grammaticale: occorre ricordare che, mentre l’analisi grammaticale analizza ogni singolo elemento all’interno della frase nella sua forma, l’analisi logica studia il rapporto tra le parole all’interno della frase, chiamata anche proposizione.
Fare l’analisi logica significa chiedersi a cosa serve ciascun componente della proposizione, riconoscendone il ruolo in relazione agli altri.
Ogni elemento infatti ha la sua funzione all’interno della frase. C’è il predicato, che può essere verbale o nominale, il soggetto, ossia ciò di cui si parla, ci sono l’attributo (aggettivo) e l’apposizione (nome), che precisano un altro nome, e infine i complementi, diretti o indiretti, che arricchiscono il significato della frase. Ma non preoccuparti, li vedremo uno per uno!
Vuoi metterti alla prova? Tenta il nostro quiz!
Cos’è l’analisi logica?
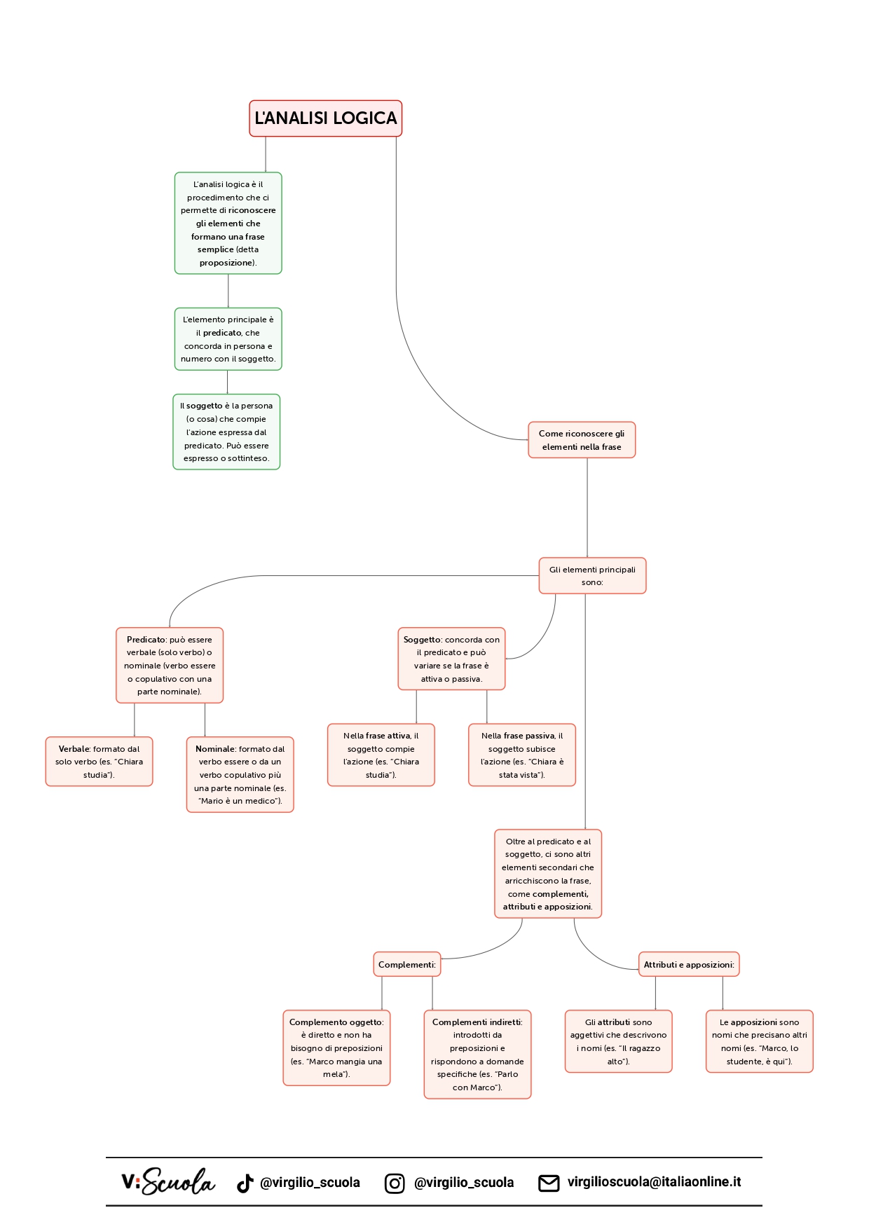
L’analisi logica è il procedimento che mira a riconoscere gli elementi che formano la frase semplice, detta anche proposizione.
L’elemento principale è il predicato, che concorda nella persona e nel numero con il soggetto. Il predicato è rappresentato dal verbo, che ha sempre un soggetto, cioè una persona che compie quell’azione che il verbo indica. Il soggetto potrebbe anche essere sottinteso e non presente all’interno della frase.
Una volta individuati questi due “attori protagonisti" all’interno della frase, puoi verificare se ci sono altri “personaggi secondari" che contribuiscono ad aggiungere informazioni: possono essere attributi, apposizioni e complementi di diverso tipo, ciascuno con la sua funzione da riconoscere nell’analisi logica.
Quando facciamo l’analisi logica ci concentriamo sulle funzioni di ognuno degli elementi all’interno della frase e cerchiamo di capire quali sono anche tutte le relazioni che si intrecciano tra tutti questi elementi che la compongono.
Come riconoscere gli elementi della proposizione nell’analisi logica

La frase semplice è una proposizione separata dal resto del discorso da segni di interpunzione forte, come il punto, il punto esclamativo e il punto interrogativo.
Gli elementi che la formano hanno una loro specifica funzione, più o meno importante per il senso dell’insieme. Ecco le regole da seguire nel fare l’analisi logica:
- individuare il predicato: può essere verbale se formato dal solo verbo oppure nominale se formato dal verbo essere o da altri verbi copulativi seguiti dalla parte nominale del predicato;
- trovare il soggetto concordato con il predicato. Il soggetto può cambiare all’interno della proposizione a seconda del fatto che la frase stessa sia attiva o passiva. Nella frase attiva, il soggetto compie l’azione (Chiara studia tutto il giorno), mentre nella frase passiva il soggetto subisce passivamente l’azione (Chiara è stata vista al mare);
- riconoscere gli eventuali complementi e distinguerne il tipo: c’è il complemento oggetto, retto direttamente dal predicato, e ci sono i complementi indiretti introdotti da preposizioni, che rispondono ciascuno a una precisa domanda e arricchiscono il significato della frase;
- verificare la presenza di attributi e apposizioni, cioè aggettivi o nomi usati per precisare una caratteristica di altri nomi, come ad esempio la parola “bellissimo" oppure “studente".
Differenza tra analisi logica e analisi grammaticale
Per aiutarti a capire meglio la differenza tra l’analisi logica e l’analisi grammaticale, ecco alcuni esempi. Questo è un esempio di analisi logica:

Questo è invece un esempio di analisi grammaticale:

Non fare confusione tra analisi logica e analisi grammaticale:
- fare l’analisi logica significa riconoscere la funzione degli elementi nella frase;
- fare l’analisi grammaticale invece vuol dire associare ogni singola parola alla sua categoria grammaticale e descriverne le caratteristiche.
L’analisi logica: la mappa concettuale

Se vuoi scaricare la mappa in formato PDF, clicca qui e preparati insieme a noi!