Come trasformare il discorso diretto in indiretto
Per riportare le parole di qualcuno puoi scegliere se usare il discorso diretto oppure il discorso indiretto. La capacità di trasformare un discorso diretto in uno indiretto non è una mera trasposizione di parole: richiede una comprensione delle regole grammaticali, delle variazioni di tempo e modo verbale, e delle modifiche sintattiche.
Nell’articolo che segue, vedremo come effettuare questa conversione, quindi trasformare il discorso diretto in un discorso indiretto. Scopri le differenze in questa lezione e le caratteristiche dei due tipi di discorso e impara a trasformare le frasi dal discorso diretto al discorso indiretto e viceversa.
Vuoi metterti alla prova? Tenta il nostro quiz!
- Il discorso diretto
- Il discorso indiretto
- Le virgolette nel discorso diretto
- Trasformare il discorso diretto in indiretto
Il discorso diretto

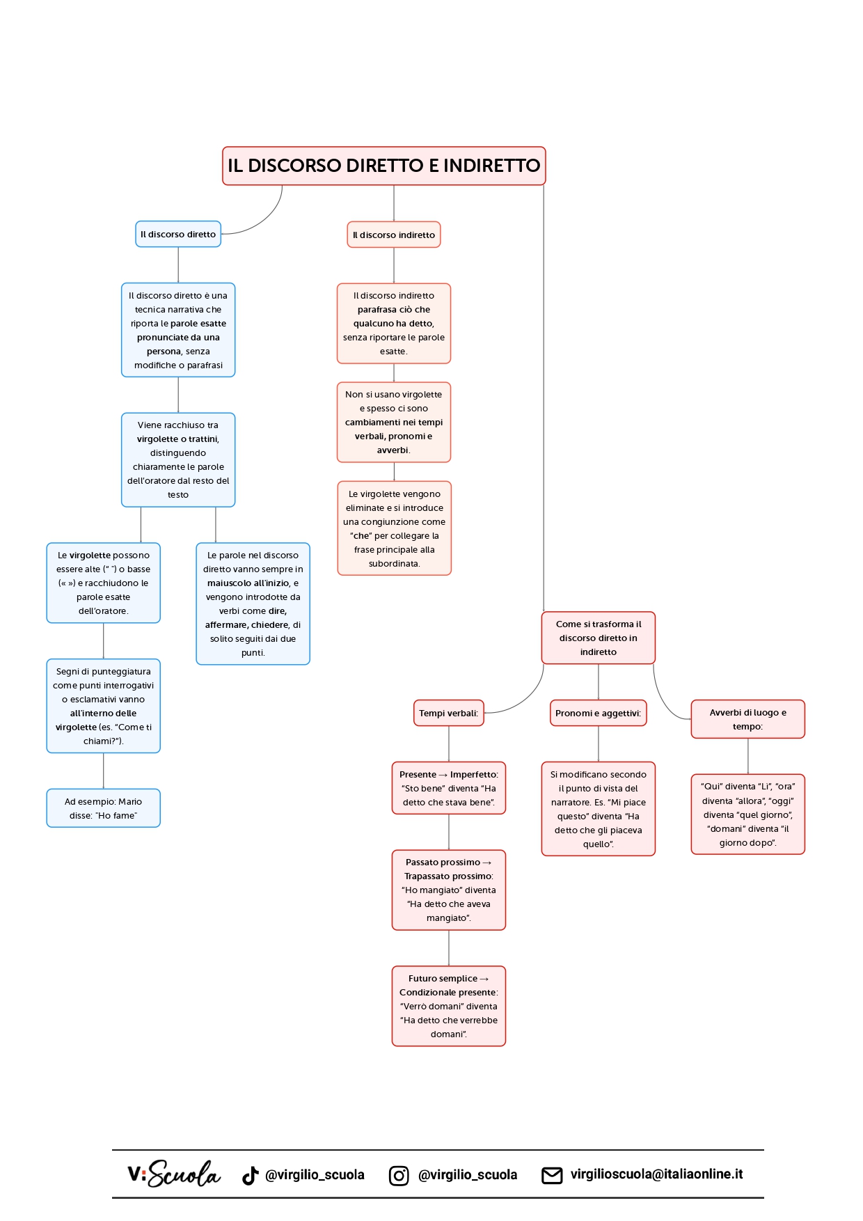
Il discorso diretto è una tecnica narrativa o stilistica utilizzata per riportare le parole esatte pronunciate da una persona, esattamente come sono state dette, senza alcuna modifica o parafrasi. È come se l’oratore parlasse direttamente al lettore o all’ascoltatore. Il discorso diretto è spesso racchiuso tra virgolette o trattini per distinguere chiaramente le parole esatte dell’oratore dal resto del testo.
Ecco due esempi di discorso diretto:
- Luca ha detto: “Ti verrò a prendere oggi pomeriggio".
- Mario disse: “Ho fame."
Nell’esempio, le parole “Ho fame" sono esattamente ciò che Mario ha detto e vengono presentate come tali, racchiuse tra virgolette per indicare che si tratta di un discorso diretto. La prima lettera della parola che apre il discorso diretto, subito dopo le virgolette, va scritta in maiuscolo.
Può essere introdotto da verbi come dire, affermare, esclamare, gridare, chiedere, domandare, rispondere e altri di simile significato, di solito seguiti dai due punti.
Il discorso indiretto

Il discorso indiretto è una tecnica invece utilizzata per riportare ciò che qualcuno ha detto, ma non con le sue parole esatte, con alcune modifiche che riguardano soprattutto i verbi, gli aggettivi, i pronomi e gli avverbi. . Invece di citare direttamente l’oratore, il discorso indiretto parafrasa o riassume le sue parole, integrandole nella struttura della frase del narratore. Questa tecnica è priva di virgolette e spesso implica cambiamenti nei tempi verbali e in altri elementi grammaticali.
Ecco un esempio di trasformazione dal discorso diretto al discorso indiretto:
- Discorso diretto: Mario disse: “Ho fame."
- Discorso indiretto: Mario disse che aveva fame.
Nel discorso indiretto, le parole esatte di Mario (“Ho fame") sono state modificate e integrate nella struttura della frase principale, senza l’uso di virgolette. Da notare anche il cambiamento di tempo verbale da “ho" (presente) a “aveva" (passato).
Le virgolette nel discorso diretto

Il discorso diretto è introdotto di solito da quei verbi che in latino si chiamano verba dicendi, cioè verbi del dire: si tratta di verbi come “dire, affermare, gridare, esclamare, dichiarare, chiedere, rispondere" e tanti altri ancora.
Subito dopo il verbo, in genere, troverai i due punti, seguiti a loro volta dalle virgolette.
Ma cosa sono questi strani segnetti? Possono essere alte (“ ") o basse (« ») e servono per delimitare il discorso diretto: si aprono davanti alla prima parola del discorso riportato, scritta con la lettera maiuscola, e si chiudono alla fine prima del punto conclusivo. Se però il discorso diretto finisce con un punto interrogativo o esclamativo, questo va posto all’interno delle virgolette, mettendo poi eventualmente un ulteriore punto fermo fuori dalle virgolette per segnalare la fine della frase.
Ecco un paio di esempi:
Leonardo dice: “Torno subito".
Alessia chiede al nuovo compagno di classe: “Come ti chiami?".
Trasformare il discorso diretto in indiretto

Per trasformare il discorso diretto in discorso indiretto in italiano, è necessario seguire alcune regole specifiche, soprattutto relative ai tempi verbali. Ecco una breve guida e alcuni esempi:
- Eliminazione delle virgolette: Nel discorso diretto, le parole esatte dell’oratore sono racchiuse tra virgolette. Nel passaggio al discorso indiretto, queste virgolette vengono eliminate.
- Introduzione di una congiunzione: Spesso si introduce una congiunzione, come “che", per collegare la frase principale alla subordinata.
- Cambiamenti nei tempi verbali della subordinata in base al tempo del verbo della frase principale.
- Presente → Imperfetto: “Dico: ‘Sto bene'" diventa “Ha detto che stava bene".
- Passato prossimo → Trapassato prossimo: “Ha detto: ‘Ho mangiato'" diventa “Ha detto che aveva mangiato".
- Futuro semplice → Condizionale presente: “Dirà: ‘Verrò domani'" diventa “Ha detto che verrebbe domani".
- Pronomi e aggettivi positivi:
- Devono essere adeguati al punto di vista del narratore. “Mi piace questo" può diventare “Ha detto che gli piaceva quello".
- Avverbi di luogo e di tempo:
- qui diventa lì
- ora diventa allora, in quel momento
- oggi diventa quel giorno
- ieri diventa il giorno prima
- domani diventa il giorno dopo.
Ecco alcuni esempi di trasformazione:
- Diretto: “Luisa ha detto: ‘Partirò domani.'" –> Indiretto: Luisa ha detto che sarebbe partita il giorno dopo.
- Diretto: “Marco esclama: ‘Questo gelato è delizioso!'" –> Indiretto: Marco ha esclamato che quel gelato era delizioso.
- Diretto: “Elena chiede: ‘Vieni alla festa stasera?'" –> Indiretto: Elena ha chiesto se venivo alla festa quella sera.
Discorso diretto e indiretto: la mappa concettuale

Se vuoi scaricare la mappa concettuale in formato PDF, clicca qui: