La forza di attrito: attrito radente statico e dinamico
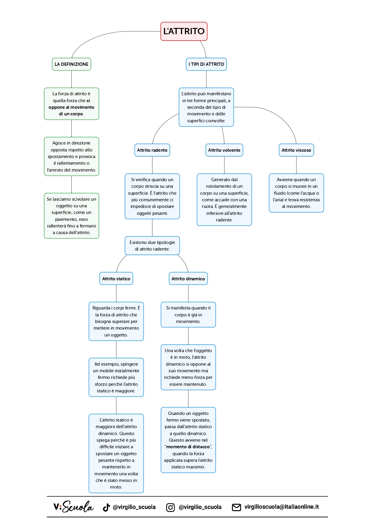
In fisica, possiamo definire attrito una forza che si oppone al movimento o allo spostamento di un corpo in relazione alla superficie sulla quale è posizionato. In particolare, l’attrito può essere distinto in due diverse tipologie a seconda della superficie a contatto con la quale si manifesta:
- attrito statico, se si manifesta tra superfici in relativa quiete;
- attrito dinamico, se si manifesta tra superfici in moto relativo.
L’attrito, di fatto, ostacola il movimento di un corpo in quanto è una forza resistente e compie un lavoro negativo se i corpi sono in movimento, perché implica una perdita di energia meccanica che viene dissipata sotto forma di calore. Ad esempio, i freni della macchina sono realizzati proprio attraverso un sistema di attrito, che consente al veicolo di fermarsi e di non proseguire a tutta velocità!
Scopriamo insieme in questo articolo cos’è l’attrito e come si definisce, ma anche in quanti modi può essere classificato!
Vuoi testare quante ne sai? Prova a fare il nostro quiz!
- Cos'è e i diversi tipi di forza di attrito
- L'attrito radente
- L'attrito radente statico
- L'attrito radente dinamico
- Le relazioni tra attrito statico e dinamico e il momento di distacco
Cos’è e i diversi tipi di forza di attrito

Se lasciamo scivolare un oggetto sul pavimento questo, prima o poi, si arresta a causa della forza di attrito.
La forza di attrito è una forza che si oppone al movimento di un corpo.
Ha direzione uguale allo spostamento ma verso opposto.
L’attrito può essere di tre tipi:
- radente: generato dallo strisciamento di un corpo su una superficie
- volvente: generato dal rotolamento di un corpo su una superficie
- viscoso: generato dal moto di un corpo in un fluido.
L’attrito radente
Esistono due tipologie di attrito radente:
- statico: le superfici sono in quiete tra loro (il corpo è fermo sulla superficie).
- dinamico: una o entrambe le superfici sfregano l’una sull’altra (il corpo è in moto sulla superficie).
L’attrito radente statico
L’attrito statico è la forza che bisogna vincere per mettere in moto i corpi inizialmente fermi.
Esempio.
Se vogliamo spingere un mobile, la nostra forza potrebbe non bastare per metterlo in movimento poichè la forza di attrito statico è maggiore di quella che stiamo applicando.
Il modulo dell’attrito statico, ricordando che ha la stessa direzione del moto ma verso opposto, è pari al prodotto tra il coefficiente di attrito statico e la componente perpendicolare della risultante delle forze applicate al corpo (che è la reazione vincolare):
£$F_{As}$£ = £$\mu_{s} · F_{⊥}$£ oppure £$F_{As}$£ = £$\mu_{s} · N$£
Il coefficiente £$\mu$£ dipende dai materiali e dalle superfici dei corpi coinvolti ed è un numero privo di unita di misura, ovvero adimensionale.
Se la forza applicata al corpo è maggiore della forza di attrito statico il corpo si muove, se la forza applicata è minore il corpo resta fermo.
Bisogna fare attenzione al fatto che £$F_{As}$£ = £$μ_{s} · F_{⊥}$£ indica la forza di attrito statico massima, che deve essere vinta per mettere in moto il corpo. In realtà, fino a quando la nostra forza non supera la forza di attrito massima, la forza di attrito cresce al crescere della nostra forza applicata.
L’attrito radente dinamico
L’attrito radente dinamico è la forza che si oppone durante tutto il moto di un corpo.
Il modulo dell’attrito dinamico è pari al prodotto tra il coefficiente di attrito dinamico e la componente perpendicolare della risultante delle forze applicate al corpo (che è la reazione vincolare):
£$F_{Ad}$£ = £$\mu_{d} \cdot F_{⊥}$£ oppure £$F_{Ad}$£ = £$\mu_{d} \cdot N$£
Il coefficiente £$\mu$£ dipende dai materiali e dalle superfici dei corpi coinvolti ed è anch’esso un numero privo di unità di misura, ovvero adimensionale.
Se la forza che muove il corpo è inferiore alla forza di attrito dinamico il corpo decelera fino a fermarsi, se è maggiore il corpo accelera; se la forza di attrito dinamico è uguale alla forza agente sul corpo esso si muove di moto rettilineo uniforme, essendo in equilibrio dinamico.
Le relazioni tra attrito statico e dinamico e il momento di distacco

Esistono delle relazioni tra l’attrito statico e l’attrito dinamico.
Esempio.
Se provi a spostare una cassa pesante, ti accorgi di fare più fatica a metterla in moto piuttosto che a mantenerla in movimento.
Questo è giustificato dal fatto che, a parità di massa, la forza di attrito statico è maggiore della forza di attrito dinamico.
Da ciò si può dedurre che il coefficiente di attrito statico di un materiale è sempre maggiore di quello dell’attrito dinamico dello stesso materiale.
£$\mu_{s}$£ > £$\mu_{d}$£
Se applico una forza ad un corpo inizialmente fermo, il momento in cui esso inizia a muoversi, passando da attrito statico ad attrito dinamico, si chiama momento di distacco.
Questo cambiamento avviene quando la forza applicata all’oggetto eguaglia la forza d’attrito statico massima £$F_{As \ max}$£, chiamata anche forza al distacco.
L’attrito: la mappa concettuale

Scarica la mappa e mantieni tutti i concetti chiave della lezione a portata di clic!