A Silvia, parafrasi e spiegazione della poesia di Leopardi
Alla scoperta dei versi eterni dedicati alla giovane amica d’infanzia di Leopardi, scomparsa prematuramente e che rappresenta la bellezza della giovinezza, ma anche la disillusione
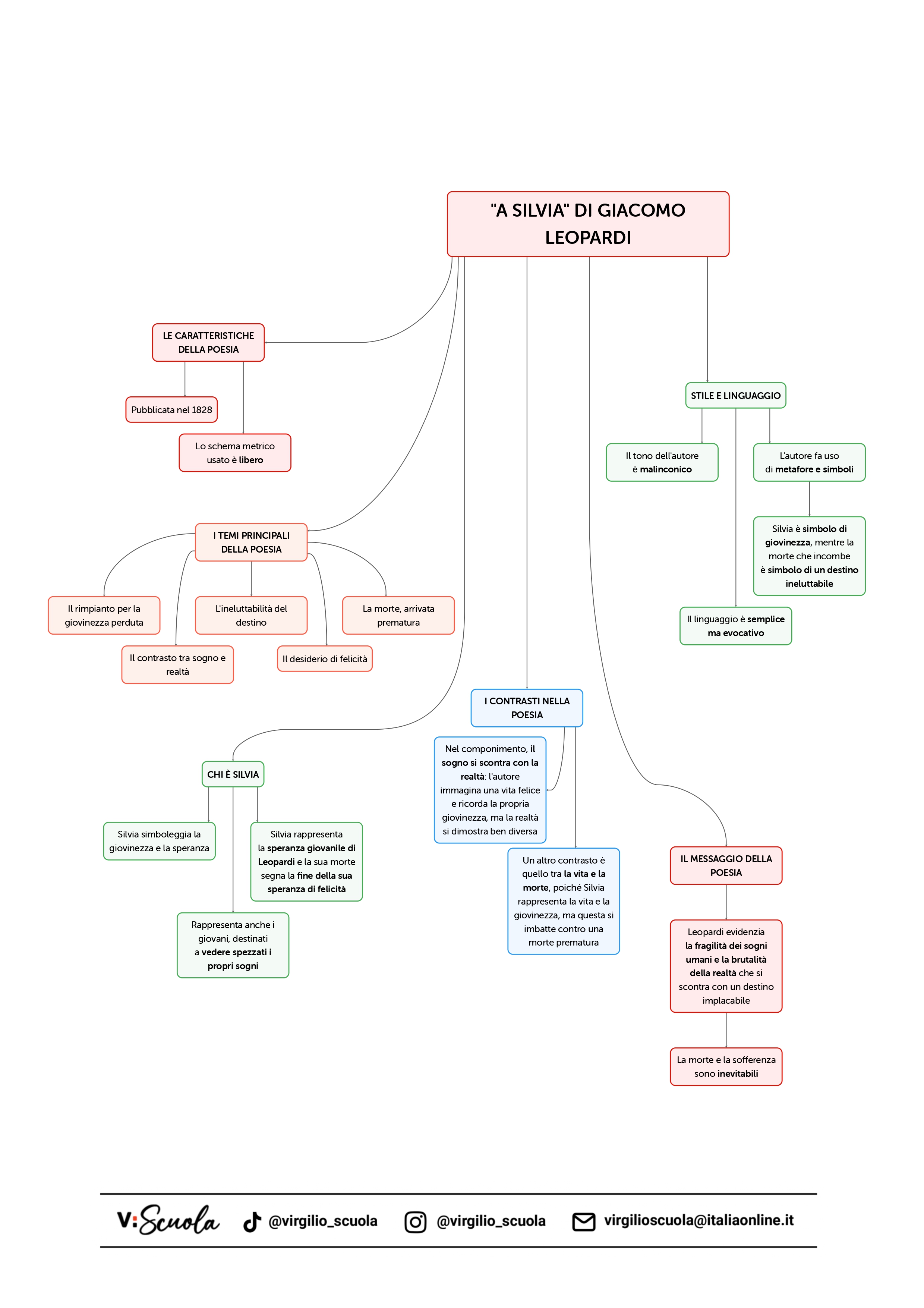
La celebre poesia del poeta romantico Giacomo Leopardi A Silvia fu scritta tra il 19 e il 20 aprile del 1828. Confluì successivamente nella silloge I Canti pubblicata nel 1831 dall’editore Piatti di Firenze. La poesia inaugura la stagione dei Grandi idilli leopardiani, un ritorno alla poesia dopo la stesura delle Operette morali, raccolta in prosa pubblicata nel 1827.
Nella poesia A Silvia, Leopardi richiama alla memoria il ricordo di una giovane ragazza, Teresa Fattorini, figlia del cocchiere di casa Leopardi, che morì prematuramente di tubercolosi nel 1818. Il nome poetico, Silvia, è tratto dall’Aminta di Torquato Tasso. La morte della ragazza, con cui il poeta aveva condiviso la giovinezza, le aspettative e i sogni, diventa metafora della sua percezione pessimistica del senso della vita.
Il poeta trasferisce nella scrittura quella libertà che la vita gli nega, e quindi costruisce una canzone dallo schema metrico libero, un alternarsi di endecasillabi e settenari con rime liberamente ricorrenti.
A Silvia, testo della poesia
Silvia, rimembri ancora
Quel tempo della tua vita mortale,
Quando beltà splendea
Negli occhi tuoi ridenti e fuggitivi,
E tu, lieta e pensosa, il limitare
Di gioventù salivi?
Sonavan le quiete
Stanze, e le vie dintorno,
Al tuo perpetuo canto,
Allor che all’opre femminili intenta
Sedevi, assai contenta
Di quel vago avvenir che in mente avevi.
Era il maggio odoroso: e tu solevi
Così menare il giorno.
Io gli studi leggiadri
Talor lasciando e le sudate carte,
Ove il tempo mio primo
E di me si spendea la miglior parte,
D’in su i veroni del paterno ostello
Porgea gli orecchi al suon della tua voce,
Ed alla man veloce
Che percorrea la faticosa tela.
Mirava il ciel sereno,
Le vie dorate e gli orti,
E quinci il mar da lungi, e quindi il monte.
Lingua mortal non dice
Quel ch’io sentiva in seno.
Che pensieri soavi,
Che speranze, che cori, o Silvia mia!
Quale allor ci apparia
La vita umana e il fato!
Quando sovviemmi di cotanta speme,
Un affetto mi preme
Acerbo e sconsolato,
E tornami a doler di mia sventura.
O natura, o natura,
Perché non rendi poi
Quel che prometti allor? perché di tanto
Inganni i figli tuoi?
Tu pria che l’erbe inaridisse il verno,
Da chiuso morbo combattuta e vinta,
Perivi, o tenerella. E non vedevi
Il fior degli anni tuoi;
Non ti molceva il core
La dolce lode or delle negre chiome,
Or degli sguardi innamorati e schivi;
Né teco le compagne ai dì festivi
Ragionavan d’amore.
Anche peria fra poco
La speranza mia dolce: agli anni miei
Anche negaro i fati
La giovanezza. Ahi come,
Come passata sei,
Cara compagna dell’età mia nova,
Mia lacrimata speme!
Questo è quel mondo? questi
I diletti, l’amor, l’opre, gli eventi
Onde cotanto ragionammo insieme?
Questa la sorte dell’umane genti?
All’apparir del vero
Tu, misera, cadesti: e con la mano
La fredda morte ed una tomba ignuda
Mostravi di lontano.

A Silvia, parafrasi
Silvia, ricordi ancora quel periodo della tua vita in cui la bellezza risplendeva nei tuoi occhi sorridenti e sfuggenti e felice e pensierosa eri in procinto di superare il periodo della giovinezza?
Le stanze silenziose della casa e le strade attorno riecheggiavano del tuo canto costante,
allorquando eri impegnata nelle tue attività femminili e sedevi, felice di quel futuro vago e indefinito che avevi in mente. Era un maggio profumato e tu eri solita passare così le giornate.
Io talora lasciavo gli studi leggeri e le carte faticose in cui stava consumandosi la mia giovinezza e la parte migliore di me, porgevo le orecchie dai balconi della casa paterna per udire il suono della tua voce e al rumore della tua mano veloce che scorreva sulla tela con fatica. Guardavo il cielo sereno, le strade illuminate dal sole e gli orti, e da lì guardavo il mare e poi le montagne. Parole umane non possono esprimere quello che io provavo.
Che pensieri sereni, che speranze e che cuori, o Silvia mia! Come ci sembravano, allora, la vita umana e il destino! Quando mi ricordo di una così grande speranza, un sentimento insopportabile e sconsolato mi opprime, e torno a soffrire per la mia sventura.
O Natura, natura, perché non dai quello che un tempo avevi promesso? Perché inganni così i figli tuoi?
Tu, prima che l’inverno inaridisse i campi, morivi, o tenera Silvia, consumata e uccisa da una malattia occulta. E non riuscivi a vedere il fiore dei tuoi anni; non hai potuto provare la dolcezza nel ricevere le lodi o per i tuoi capelli neri o per gli sguardi innamorati e pudichi; né con te le tue amiche hanno potuto parlare d’amore. Anche la mia speranza, di lì a poco, sarebbe morta: il destino negò anche a me la mia giovinezza. Ahi, come sei svanita, cara compagna della mia giovinezza, mia compianta speranza!
È dunque questo il mondo che mi aspettavo? Sono questi piaceri, gli amori, le imprese, gli eventi su cui tanto abbiamo fantasticato insieme? È questa la sorte degli esseri umani? Quando la verità si è rivelata, tu sei miseramente caduta: e con la mano indicavi la fredda morte e una tomba spoglia.
Commento
La giovane Silvia cantata nell’elegia da Giacomo Leopardi si può di certo identificare con la giovane Teresa Fattorini, ma diventa soprattutto un simbolo. Lo si vede dalla vaghezza e dall’indefinitezza con cui Leopardi ne disegna i tratti: una giovane ragazza piena di vita, che canticchia mentre ricama e nutre sogni e speranze. Silvia è simbolo della giovinezza e di tutti i sentimenti che l’età porta con sé: i discorsi d’amore, gli sguardi e la vergogna, i sogni di una ragazza che vengono improvvisamente interrotti da una malattia, e dalla morte. Ogni illusione che la natura promette, ogni aspettativa che il mondo crea, il mondo disattende, provocando profondo dolore e sofferenze. Le speranze non sono altro che illusioni. Allora il poeta si scaglia contro la Natura e la sua crudeltà, non riuscendo a trovare un senso alla visione della vita. La Natura non mantiene le promesse fatte alle sue stesse creature e resta solo la morte a porre vita al dolore scaturito dall’illusione.
A Silvia: la mappa concettuale

Per scaricare la mappa concettuale in formato PDF, clicca qui: