Frankenstein, riassunto e analisi del romanzo di Mary Shelley
Il capolavoro della scrittrice inglese ha attraversato i secoli per le sue atmosfere gotiche e le forti metafore suscitate dai suoi personaggi, attraverso un’originale forma di narrazione
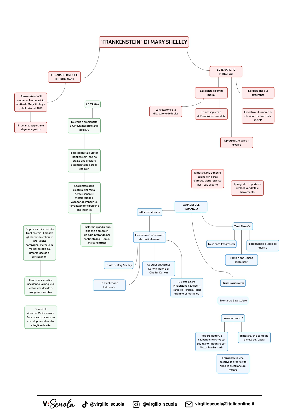
Frankenstein o il Moderno Prometeo è un romanzo di Mary Shelley, concepito nel 1816 e pubblicato nel 1818, quando la scrittrice aveva solamente 19 anni. Riconosciuto come uno dei capolavori della letteratura gotica di tutti i tempi, ancora oggi, a oltre duecento anni di distanza, continua ad inquietare e affascinare il lettore. La storia del “mostro" creato e animato dal dottor Frankenstein è ormai entrata nell’immaginario collettivo, raccontata e rappresentata in molteplici film, drammi, musical ispirati al libro. Le forti metafore presenti nel romanzo, come i limiti oltre i quali la scienza non dovrebbe mai spingersi per non provocare disastri immani, la hybris dell’uomo, i danni scaturiti dal pregiudizio, ne fanno un’opera di incredibile attualità.
Vuoi testare la tua preparazione? Prova il nostro quiz!
- Il riassunto del romanzo
- Analisi del romanzo
- Un romanzo “gotico-romantico"
- Struttura e narrativa: un gioco di prospettive
- Rivoluzione industriale e Scienza trasgressiva
- É il pregiudizio che fa il “diverso"
Il riassunto del romanzo
La storia si svolge a Ginevra, nei primi anni dell’Ottocento, il romanzo si apre con Robert Walton intento nei preparativi per affrontare un viaggio verso il Polo Nord a caccia del segreto del magnetismo, viaggio che avrebbe documentato attraverso le lettere spedite alla sorella Margherita. Raggiunta la parte più settentrionale della Russia, il signor Walton e i suoi marinai avvistano prima un gigantesco essere alla guida di una slitta e poi un uomo in fin di vita. Quell’uomo è Victor Frankenstein e sta dando la caccia a una creatura mostruosa. Tratto in salvo dalla flotta, l’uomo si mostra dapprima silenzioso e diffidente, ma poi decide di confidare la storia della sua vita al signor Walton, che trascrive fedelmente i racconti nelle lettere indirizzate alla sorella.
Il padre, Alfonso, ha sposato, salvandola da un destino di miseria, la mamma Carolina e Victor viene concepito durante un viaggio in Italia. I genitori adottano anche una bambina, figlia di contadini, Elizabeth, che crescerà in casa Frankenstein come una cugina, e concepiranno altri due figli. L’infanzia di Victor è serena e fin dai primi anni di vita il piccolo Frankenstein denota un’inarrestabile sete di conoscenza. Iniziati gli studi viene attratto dalla poesia, ma ben presto sviluppa un interesse ossessivo per la scienza e l’ambizione di scoprire i segreti del cielo e della terra. Dopo la morte della madre per scarlattina si rinchiude nel suo lavoro di studio e ricerca, con un obiettivo chiaro da raggiungere.
“Così tanto è stato fatto, esclamò l’anima di Frankenstein – Di più, molto di più, realizzerò; calpestando le impronte già marcate, Sarò un pioniere di una nuova era, l’esploratore di poteri sconosciuti, e svelerò i più profondi segreti della creazione"
Frankenstein ha deciso di provare a dare vita a un essere inanimato. Inizia a visitare i cimiteri, scoperchia le tombe per comprendere la decomposizione dei corpi. Sentitosi pronto inizia l’assemblaggio delle diverse parti di cadavere e riesce nell’intento: l’esperimento ha successo, ma Victor si rende conto dell’orripilante aspetto della sua creatura e, terrorizzato, perde i sensi. Il mostro, altrettanto impaurito, fugge e vaga a lungo per boschi e campagne; di indole mite tenta di approcciarsi alle persone, ma si accorge di terrificarle a causa delle sue sembianze e inizia a trasformare il suo bisogno d’amore in un odio profondo nei confronti degli uomini e di un’irrefrenabile sete di vendetta nei confronti di colui che lo ha fatto venire al mondo e abbandonato al suo destino.
Victor non ha parlato con nessuno del suo esperimento e della fuga del mostro, non lo ha detto neanche al suo migliore amico Henry Cleval, presso il quale ha trovato ricovero dopo il grande spavento. Il padre lo avvisa dell’assassinio del fratello William e Frankenstein fa ritorno a Ginevra: della morte viene accusata la governante Justine, trovata in possesso di una medaglia appartenente alla vittima, e giustiziata per impiccagione. Victor, che nel viaggio verso casa aveva avvistato il mostro, capisce che è lui il colpevole, ma resta coerente con il suo silenzio e cerca di dimenticare l’accaduto e di rimuovere l’esistenza stessa della sua creatura.
Nel corso di un’escursione sul Monte Bianco però Frankenstein si imbatte nel mostro, che aveva cercato rifugio sulle vette e che confessando l’uccisione del fratello gli racconta la sua storia: in lui vi era un’innata bontà e gentilezza, una necessità di amore e comunione con gli uomini, che però lo avevano respinto, se non addirittura dato la caccia, solamente per il suo aspetto; così la sua indole docile era mutata prima in infelicità e poi in malvagità, generando in lui il desiderio di vendicarsi del suo creatore, che non si era preso cura di lui. A questo punto il mostro promette di lasciare in pace Frankenstein e di scomparire dalla vista degli uomini a patto che lo scienziato replichi l’esperimento, dando vita a una compagna che lo ami e che con lui condivida la sua solitudine.
Victor accetta e si ritira nelle isole Orcadi per mantenere la promessa e lasciarsi tutto alle spalle prima di sposare l’amata Elizabeth, ma poi, assalito dall’angoscia e dal timore di una progenie di mostri che possa giungere a popolare la terra, distrugge la sua nuova creatura e fugge in Irlanda. Il mostro giura che si vendicherà il giorno delle nozze. Intanto colpisce Frankenstein negli affetti e uccide anche l’amico Henry.
Victor, nonostante la minaccia, si congiunge in matrimonio con Elizabeth, che però viene subito uccisa dalla creatura. Muore anche il padre Alfonso, che non regge alla notizia della morte della figlia adottiva.
Qui inizia la parte finale del romanzo con Frankenstein che dà la caccia al mostro nei luoghi più remoti e selvaggi, sino ai ghiacciai dell’Artico, dove incontra Walton e i suoi marinai e spira al termine del racconto. Il mostro riappare in lacrime, chino sul corpo senza vita del suo creatore, soddisfatto nel vedere appagata la sua sete di vendetta, ma deciso a togliersi la vita, che ha ormai perso qualunque scopo.
Analisi del romanzo
Frankenstein o il moderno Prometeo è un romanzo fortemente influenzato dall’epoca e dalle vicende in cui è stato concepito e realizzato, tanto nella forma e nello stile, che nelle ambientazioni e nelle tematiche. Mary Godwin, futura Signora Shelley, nata il 30 agosto del 1797 e morta il 1° febbraio del 1851, è la figlia di due intellettuali inglesi che trovano una certa notorietà negli anni a cavallo tra Settecento e Ottocento. Suo padre è William Godwin, scrittore e filosofo politico, autore del celebre saggio Enquiry Concerning Political Justice, sua madre invece è Mary Wollstonecraft, autrice di uno dei primi testi di ispirazione femminista dal titolo A Vindication of Women; Mary Shelley cresce dunque in un ambiente estremamente progressista e innovativo, che le consente di ricevere una formazione elevata per una donna di quell’epoca.
Nel 1814 incontra il poeta romantico Percy Bysse Shelley, se ne innamora e lo sposa, finendo per frequentare la crema della letteratura e della poesia inglese del tempo. I due trascorrono l’estate del 1816 nei pressi di Ginevra, in compagnia di Lord Byron, William Polidori e Claire Clairmont ed è qui che, ispirata da un incubo notturno e dalle accese discussioni sul galvanismo, a soli 18 anni, Mary Shelley ha l’idea di scrivere Frankenstein.
Per la stesura del suo romanzo, Mary Shelley tiene conto degli studi condotti nel ‘700 da Erasmus Darwin, nonno del più celebre Charles, che affermava di essere riuscito a rianimare la materia morta assemblando pezzi di cadaveri, e trae spunto da altri testi tra cui Paradiso perduto di John Milton, in cui Satana, l’angelo Lucifero, si ribella a Dio, il Faust di Ghoete, il cui protagonista in cambio della conoscenza stringe un patto con il diavolo, promettendogli la sua anima, e il mito di Prometeo, che inganna gli dei per donare il fuoco agli uomini plasmandoli dalla creta, come nelle Metamorfosi di Ovidio.

Un romanzo “gotico-romantico"
Il romanzo di Mary Shelley appartiene al genere “racconti del terrore" ed è considerato uno dei capolavori della letteratura gotica. Il termine gotico associato alla letteratura fa riferimento a una serie di opere scritte tra il diciottesimo e il diciannovesimo secolo che raccontano eventi spaventosi e inspiegabili. Una tendenza all’allontanamento dai canoni dell’ordine classico che segnerà l’avvicinamento alla dimensione più immaginativa del Romanticismo. E in effetti Frankenstein o il moderno Prometeo è considerato uno scritto d’influenza gotico-romantica, nel quale mostruosità, ambientazioni cupe, eventi impregnati di mistero si intrecciano alla duplicità, tra ragione e sentimento, alla contemplazione della natura e del sublime, alla libertà dell’individuo e alla ribellione contro la società.
Struttura e narrativa: un gioco di prospettive
Catalogabile come epistolare, Frankenstein sfugge in realtà alle categorizzazioni grazie all’originale trovata di Mary Shelley, che offre una struttura del racconto sempre in forma di monologo in prima persona, affidato però a tre narratori diversi, un accorgimento che innesca un gioco di prospettive, sconvolgendo il lettore e ponendolo di fronte ad un grande problema interpretativo.
- Il primo narratore è Robert Walton, il giovane capitano che annota sul diario di bordo l’incontro con lo scienziato.
- Il secondo è proprio Victor Frankenstein, che attraverso le lettere che Walton scrive alla sorella Margherita racconta la sua vita, dalla passione giovanile per la scienza, alla creazione del mostro, fino alle vicissitudini che lo hanno costretto al dolore e alla solitudine.
- Il terzo è il mostro, che a metà libro irrompe in prima persona, ribaltando il punto di vista e passando dall’essere orripilante, vendicativo e diabolico descritto da Victor, alla vittima del pregiudizio degli uomini, che si rivela capace di nobili sentimenti e profondi pensieri.
Rivoluzione industriale e Scienza trasgressiva
La tragica storia di Frankenstein e della sua mostruosa creatura rispecchia il clima di angoscia vissuto dalla borghesia inglese di inizio Ottocento. Erano quelli gli anni della prima rivoluzione industriale e la macchina entrava sempre più nelle fabbriche, prendendo il posto dell’uomo e della sua creatività. È il tema della “scienza trasgressiva", che anticipa di oltre un secolo la discussione sulle conseguenze delle nuove invenzioni e delle nuove scoperte se non accompagnate da un’adeguata crescita culturale e morale. L’archetipo del mostro che si ribella al suo creatore è dunque il simbolo della macchina che prende il sopravvento sull’uomo che l’ha costruita e pretende di dominarlo.
La paura della scienza, che può creare “mostri", si lega allora a doppio filo con il monito sulle conseguenze di un’ambizione smodata. Novello Prometeo, Victor Frankenstein cerca di accedere al segreto della vita, valicando i limiti umani, come il Titano violò il divieto degli dei plasmando l’uomo dalla creta e donandogli il fuoco, e va incontro alla distruzione come Prometeo all’eterna pena di un’aquila che gli divora il fegato.
É il pregiudizio che fa il “diverso"
Capovolgendo la prospettiva da Frankenstein alla creatura, emerge chiaro un altro tema tirato in ballo da Mary Shelley, quello del pregiudizio e delle sue devastanti conseguenze. Scaraventato sul palcoscenico dell’esistenza dalla folle presunzione umana, il mostro vive il dramma angoscioso e sempre attuale del “diverso", privo di una sua identità, respinto dalla società, perseguitato e condannato ancor prima di aver agito, in virtù del suo orribile aspetto.
Di indole mite e buoni sentimenti, il mostro, sempre lasciato anonimo dall’autrice e per questo successivamente comunemente associato al nome del suo creatore, aiuta un gruppo di poveri contadini e salva una ragazza da annegamento certo, ma il pregiudizio è più forte delle sue stesse azioni e lo spinge prima alla vendetta e poi alla solitudine, tormentato dal rimorso anche dopo la morte di colui che gli ha causato tanta sofferenza.
La vera natura del mostro, che si rivela non essere malvagia, spiazza il lettore, costringendolo a riflettere sui propri pre-giudizi, se non addirittura a stravolgerli dopo aver posto lo sguardo sul romanzo da un punto di vista differente.
Frankenstein: la mappa concettuale

Se vuoi scaricare la mappa in formato PDF, clicca qui!