Le tipologie di subordinate completive: a cosa servono
L’uso delle subordinate completive è uno dei tratti distintivi della grammatica italiana che conferisce complessità e precisione alla struttura delle frasi. Queste subordinate, presenti in molteplici contesti comunicativi, svolgono un ruolo fondamentale nel veicolare informazioni di importanza cruciale all’interno di una frase principale.
In questa lezione, vedremo in modo approfondito le diverse tipologie di subordinate completive, analizzando i loro ruoli specifici e le diverse forme che possono assumere. Analizzeremo anche le regole di concordanza e le peculiarità grammaticali che le contraddistinguono.
Vuoi mettere alla prova la tua preparazione? Prova a rispondere alle domande del nostro quiz!
- Le subordinate completive
- La proposizione soggettiva
- La proposizione oggettiva
- La proposizione dichiarativa
- La proposizione interrogativa indiretta
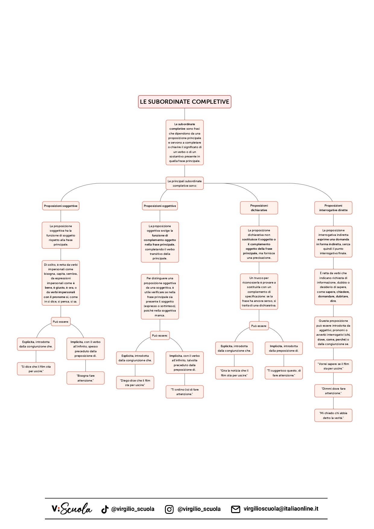
Le subordinate completive
Le subordinate sono una categoria di proposizioni o frasi che dipendono da un’altra proposizione o frase principale. In particolare, le subordinate completive si caratterizzano per essere dipendenti da un verbo o da un sostantivo della frase principale, contribuendo a specificarne o a completarne il significato.
Le subordinate completive, come dice il nome, completano il significato della reggente, svolgendo nel periodo la funzione che nella frase semplice è propria del soggetto, del complemento oggetto o del complemento di specificazione. Impara a distinguerle in soggettive, oggettive, dichiarative e interrogative indirette.
La proposizione soggettiva

La proposizione soggettiva funge da soggetto della frase reggente. È retta da verbi impropriamente impersonali come bisogna, capita, sembra, da espressioni come è bene, è giusto, è ora o da verbi preceduti dal si impersonale come si dice, si pensa, si sa.
Nella forma esplicita è introdotta dalla congiunzione che, in quella implicita è al modo infinito, preceduto o meno dalla preposizione di.
Esempi:
- Si dice che il film stia per uscire.
- Bisogna fare attenzione.
La proposizione oggettiva

La proposizione oggettiva svolge la funzione di complemento oggetto della frase reggente. È retta quindi da verbi transitivi e può essere di forma esplicita, introdotta dalla congiunzione che, o implicita, all’infinito con o senza la preposizione di.
Per non confonderla con la proposizione soggettiva controlla che nella reggente ci sia il soggetto, espresso o sottinteso.
Esempi:
- Diego dice che il film sta per uscire.
- Ti ordino (io) di fare attenzione.
La proposizione dichiarativa

La proposizione dichiarativa non sta al posto del soggetto o del complemento oggetto della principale, ma serve a precisarli. Per riconoscerla puoi provare a sostituirla con un complemento di specificazione.
Esempio:
Gira la notizia che il film stia per uscire (= dell’uscita del film).
Se è esplicita, è introdotta dalla congiunzione che; se è implicita, dalla preposizione di.
Esempi:
- Ho paura che tu non dica la verità.
- Ti suggerisco questo, di fare attenzione.
La proposizione interrogativa indiretta

La proposizione interrogativa indiretta esprime una domanda in forma indiretta, quindi senza il punto interrogativo in fondo. È una frase dipendente retta da verbi come sapere, chiedere, domandare, dubitare, dire che esprimono domanda, incertezza o desiderio di sapere. È introdotta da aggettivi, pronomi o avverbi interrogativi o dalla congiunzione se.
Esempi:
- Vorrei sapere se il film sta per uscire.
- Dimmi dove fare attenzione.
- Mi chiedo chi abbia detto la verità.
Le subordinate completive: la mappa concettuale

Con la mappa concettuale, i concetti della lezione ti rimarranno più impressi. Scaricala ora!