I' vo piangendo i miei passati tempi: testo, parafrasi e analisi
Nel sonetto I’ vo piangendo i miei passati tempi, Francesco Petrarca dà voce a un’intima confessione di pentimento e riflessione sul tempo perduto. Il poeta, ormai maturo, guarda con dolore agli anni trascorsi inseguendo illusioni e desideri terreni, rivolgendosi a Dio con un’invocazione sincera e accorata. Il componimento, di forte intensità spirituale, segna un momento di profonda consapevolezza, in cui la poesia si fa preghiera e il rimpianto si trasforma in un desiderio di redenzione.
- I' vo piangendo i miei passati tempi: testo e parafrasi della poesia di Petrarca
- Il messaggio del sonetto
- Struttura, metrica e analisi
- Le figure retoriche
- Il tema della vanitas
- Un testamento spirituale
I’ vo piangendo i miei passati tempi: testo e parafrasi della poesia di Petrarca
Testo originale:
I’ vo piangendo i miei passati tempi
i quai posi in amar cosa mortale,
senza levarmi a volo, abbiend’io l’ale
per dar forse di me non bassi esempi.
Tu che vedi i miei mali indegni et empi,
Re del cielo, invisibile, immortale,
soccorri a l’alma disviata e frale,
e ‘l suo defetto di tua grazia adempi;
sì che, s’io vissi in guerra ed in tempesta,
mora in pace ed in porto, e se la stanza
fu vana, almen sia la partita onesta.
A quel poco di viver che m’avanza
ed al morir degni esser tua man presta:
tu sai ben che ‘n altrui non ò speranza.
Parafrasi:
Io vado piangendo il tempo passato che ho trascorso amando cose mortali, senza elevarmi in volo, pur avendo le ali, per offrire forse di me esempi non bassi. Tu che vedi i miei peccati indegni e malvagi, Re del cielo invisibile e immortale, soccorri l’anima mia sviata e fragile, e colma le sue mancanze con la tua grazia: così che, se ho vissuto in guerra e in tempesta, possa morire in pace e in porto; e se la mia permanenza è stata vana, almeno la mia partenza sia onesta. Per quel poco di vita che mi resta e per la morte, degnati di essere con la tua mano pronta: tu sai bene che in nessun altro ho speranza.
Il messaggio del sonetto
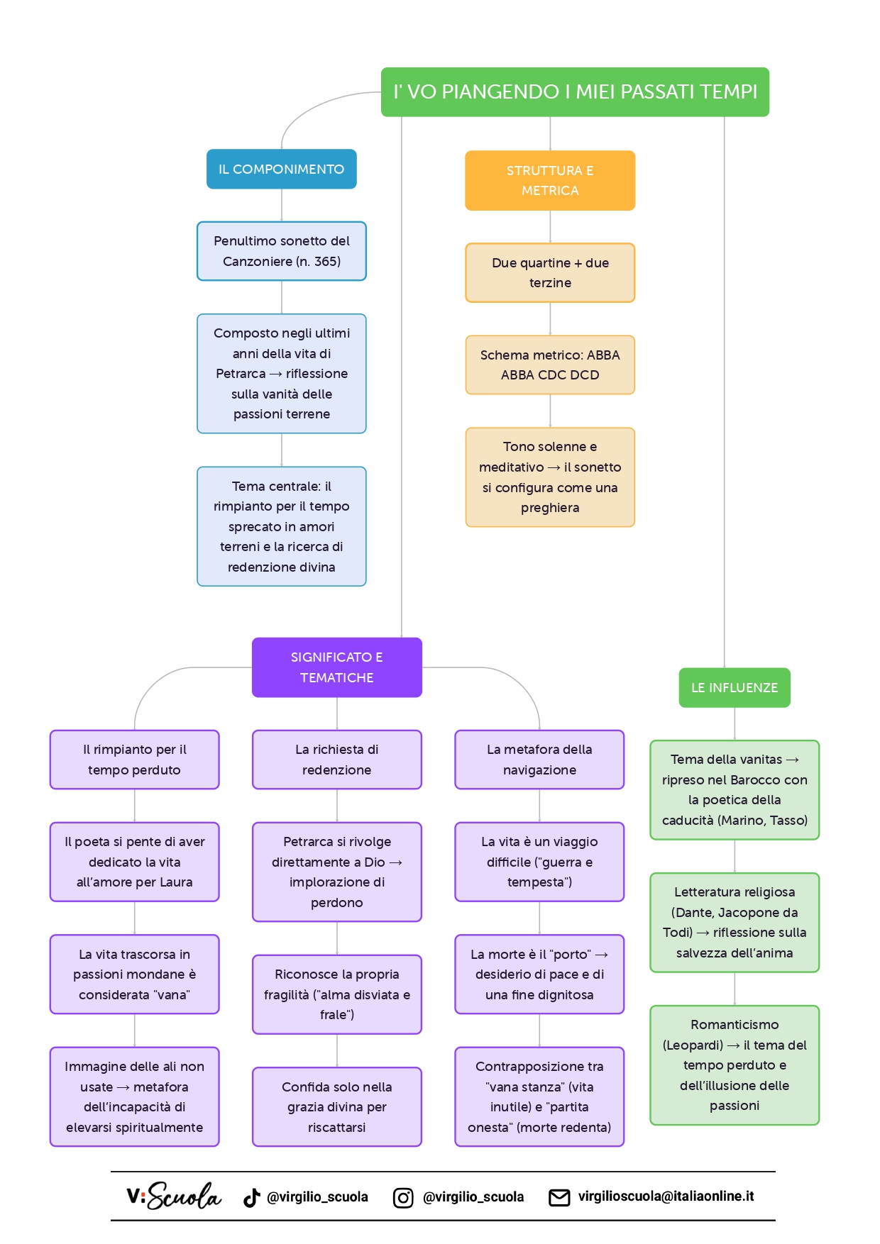
Questo sonetto è il penultimo del “Canzoniere" di Petrarca, una raccolta di 366 componimenti che rappresenta un viaggio interiore attraverso le esperienze emotive e spirituali del poeta. Composto negli ultimi anni della sua vita, “I’ vo piangendo i miei passati tempi" riflette un momento di profonda introspezione e pentimento.
Nel corso della sua esistenza, Petrarca ha spesso oscillato tra l’attrazione per i piaceri terreni e il desiderio di elevazione spirituale. In questo sonetto, egli esprime il rimpianto per aver dedicato gran parte della sua vita all’amore per Laura, una passione terrena che ora riconosce come un ostacolo al raggiungimento della pace interiore e della salvezza divina. Laura, simbolo dell’amore profano, rappresenta per il poeta una distrazione dai valori spirituali e dalla devozione a Dio.
Il sonetto assume la forma di una preghiera rivolta a Dio, in cui Petrarca chiede aiuto per redimersi dalle sue colpe e per trovare la pace nell’ultima fase della sua vita. Egli riconosce la propria fragilità e si affida alla misericordia divina, sperando che, sebbene la sua vita sia stata caratterizzata da conflitti interiori e tempeste emotive, la sua morte possa avvenire in serenità e con dignità.
Il messaggio centrale del componimento è il riconoscimento della vanità delle passioni terrene e la consapevolezza della necessità di rivolgersi a Dio per ottenere la vera pace e la salvezza. Petrarca sottolinea la fugacità della vita e l’importanza di orientare le proprie azioni verso valori spirituali, piuttosto che lasciarsi consumare da desideri effimeri.
Struttura, metrica e analisi
Il sonetto “I’ vo piangendo i miei passati tempi" è composto da quattordici versi endecasillabi, suddivisi in due quartine e due terzine, secondo la struttura tipica del sonetto petrarchesco. Lo schema metrico adottato è ABBA ABBA CDC DCD, con rime incrociate nelle quartine e rime alternate nelle terzine.
La lingua utilizzata da Petrarca è caratterizzata da una raffinata scelta lessicale e da una sintassi armoniosa. Il poeta impiega termini di derivazione latina, come “exempi" (v. 4), “et" (vv. 5 e seguenti), “defecto" (v. 8) e “honesta" (v. 11), conferendo al testo una solennità e una profondità espressiva.
Nelle quartine, Petrarca esprime il suo pentimento per aver dedicato il proprio tempo all’amore per una “cosa mortale", riconoscendo di non aver sfruttato le proprie capacità (“abbiend’io l’ale") per aspirare a ideali più elevati. Nelle terzine, il poeta si rivolge direttamente a Dio, chiedendo soccorso per la sua anima smarrita e fragile, e implorando la grazia divina affinché possa concludere la sua vita in pace e dignità.
Il sonetto è pervaso da un tono di profonda mestizia e riflessione, con una progressione tematica che va dal rimpianto per il passato alla speranza di redenzione nel futuro. La struttura formale e la scelta stilistica contribuiscono a creare un equilibrio tra la complessità dei sentimenti espressi e la chiarezza dell’esposizione, rendendo il componimento un esempio emblematico della maestria poetica di Petrarca.
Le figure retoriche
Petrarca è noto per il suo stile elegante e raffinato, arricchito da un uso sapiente delle figure retoriche, che contribuiscono a rendere la poesia più intensa e suggestiva. Tra le immagini più evocative presenti nel sonetto si distingue quella delle ali, nel verso “senza levarmi a volo, abbiend’io l’ale", che simboleggiano la capacità dell’anima umana di elevarsi verso Dio. Tuttavia, questa possibilità viene ostacolata dal peso delle passioni terrene, che impediscono al poeta di compiere tale slancio spirituale. Questo contrasto tra la materialità del desiderio terreno e l’aspirazione all’eternità è una costante della sua produzione letteraria. Un’altra metafora centrale è quella della “guerra e tempesta", che rappresenta l’inquietudine esistenziale e il tormento interiore vissuto dall’autore, segnato dal conflitto tra il richiamo dei piaceri mondani e la volontà di dedicarsi a un cammino di redenzione. A questa immagine si contrappone quella del “porto", che evoca la pace della morte come un approdo sicuro dopo un’esistenza travagliata.
Un elemento fondamentale nella costruzione del sonetto è l’uso dell’antitesi, che Petrarca impiega per sottolineare il contrasto tra la giovinezza vissuta nella confusione e nella passione e la speranza di una morte serena. L’opposizione tra “guerra" e “pace" esprime questa dicotomia tra il passato irrequieto e il desiderio di un epilogo tranquillo. Allo stesso modo, l’alternanza tra “vana stanza" e “partita onesta" mette in risalto il rimpianto per il tempo trascorso inutilmente e l’aspirazione a una conclusione della vita dignitosa e in armonia con i valori spirituali.
Dal punto di vista stilistico, Petrarca utilizza con maestria l’anastrofe e l’iperbato, due figure retoriche che alterano l’ordine naturale delle parole per enfatizzare determinati concetti. Nel verso “Tu che vedi i miei mali indegni et empi", ad esempio, la posizione iniziale di “Tu" sottolinea la centralità della figura divina come destinatario della supplica del poeta. Analogamente, nella frase “A quel poco di viver che m’avanza", l’anticipazione di “a quel poco" mette in evidenza la brevità della vita che gli resta, amplificando il senso di precarietà e urgenza della sua preghiera.
Un’altra tecnica ricorrente nel sonetto è l’anafora, ovvero la ripetizione di parole per creare un effetto ritmico e di insistenza. Nel verso “et al morir degni esser Tua man presta", la ripetizione di “et" rafforza la solennità della richiesta e sottolinea la dipendenza assoluta dalla volontà divina. Questo stesso effetto si ritrova anche nell’uso del polisindeto, ovvero la ripetizione della congiunzione “et", che nel verso “mora in pace et in porto; et se la stanza fu vana, almen sia la partita onesta" contribuisce a dare al testo un andamento più solenne e meditativo.
L’insieme di queste figure retoriche non è mai fine a se stesso, ma serve a rendere più incisivo il tono della poesia e a comunicare con maggiore efficacia il travaglio interiore del poeta. Attraverso il loro impiego, Petrarca costruisce un sonetto in cui il pentimento e la speranza si intrecciano, offrendo al lettore un’intensa riflessione sulla caducità della vita e sul bisogno di redenzione.
Il tema della vanitas
Uno degli aspetti centrali della poesia è il tema della vanità della vita terrena, un concetto ricorrente nella letteratura medievale e che Petrarca affronta con particolare intensità. Il poeta si rende conto che il tempo trascorso nell’inseguire passioni mondane è stato vano e ora, avvicinandosi alla fine della vita, desidera espiare le proprie colpe e trovare rifugio nella fede.
Questa riflessione si inserisce nella più ampia tematica del memento mori, ossia il ricordo della morte come monito per vivere in modo più giusto. Petrarca si mostra consapevole della transitorietà dell’esistenza e della necessità di rivolgersi a Dio per ottenere la salvezza.
Un testamento spirituale
“I’ vo piangendo i miei passati tempi" rappresenta una sorta di testamento spirituale per Petrarca. È una poesia che, pur nella sua semplicità formale, esprime un tormento interiore profondo e universale. Il poeta ci offre una confessione sincera, un’ammissione di debolezza e una supplica per la grazia divina.
Il sonetto si distingue per il suo tono intimo e meditativo, che trascende il contesto storico per assumere una valenza universale. Ancora oggi, la poesia di Petrarca ci invita a riflettere sul valore del tempo, sulle scelte compiute e sulla ricerca di un significato più alto per la nostra esistenza. In definitiva, questo componimento non è solo una richiesta di perdono personale, ma una riflessione che tocca profondamente la condizione umana: la consapevolezza della fragilità, il desiderio di redenzione e la speranza di trovare pace prima della fine.
La mappa concettuale

Scarica la mappa in formato PDF per ripetere meglio!