Pace non trovo, et non ò da far guerra: testo e commento
Nel sonetto Pace non trovo, et non ò da far guerra, Francesco Petrarca esprime con straordinaria intensità il conflitto interiore che lo tormenta a causa dell’amore. Il poeta si trova in una condizione di perenne contraddizione: sospeso tra desiderio e sofferenza, libertà e prigionia, vita e morte, senza trovare una via d’uscita.
Attraverso una serie di ossimori, il componimento traduce in parole l’irrisolvibile dualismo dell’esperienza amorosa, simbolo di un’anima divisa tra passione e ragione. Il sonetto diventa così un manifesto della condizione petrarchesca, dominata dall’inquietudine e dall’eterna tensione verso un ideale irraggiungibile.
- Pace non trovo, et non ò da far guerra: testo e parafrasi della poesia di Francesco Petrarca
- Pace non trovo, et non ò da far guerra: contesto e significato
- Pace non trovo, et non ò da far guerra: struttura e analisi
- Pace non trovo, et non ò da far guerra: figure retoriche
- Il tema del conflitto interiore
- Il rapporto tra amore e prigionia
- L'amore come paradosso
Pace non trovo, et non ò da far guerra: testo e parafrasi della poesia di Francesco Petrarca
Testo del sonetto:
Pace non trovo, et non ò da far guerra;
e temo, et spero; et ardo, et son un ghiaccio;
et volo sopra ’l cielo, et giaccio in terra;
et nulla stringo, et tutto ’l mondo abbraccio.
Tal m’à in pregion, che non m’apre né serra,
né per suo mi riten né scioglie il laccio;
et non m’ancide Amore, et non mi sferra;
né mi vuol vivo, né mi trae d’impaccio.
Veggio senza occhi, et non ò lingua et grido;
et bramo di perir, et cheggio aita;
et ò in odio me stesso, et amo altrui.
Pascomi di dolor, piangendo rido;
egualmente mi spiace morte et vita:
in questo stato son, donna, per voi.
Parafrasi:
Non trovo pace, ma non ho nemmeno modo di combattere; temo e spero; ardo d’amore e sono freddo come il ghiaccio; volo sopra il cielo e giaccio a terra; non possiedo nulla e abbraccio tutto il mondo.
Così mi tiene prigioniero colei che non mi libera né mi rinchiude del tutto, né mi trattiene né scioglie il laccio; e Amore non mi uccide né mi libera; non mi vuole vivo né mi libera dalle difficoltà.
Vedo senza occhi e grido senza avere lingua; desidero morire e chiedo aiuto; odio me stesso e amo un’altra persona.
Mi nutro di dolore, piangendo rido; ugualmente mi dispiacciono la morte e la vita: in questo stato sono, donna, per causa vostra.
Pace non trovo, et non ò da far guerra: contesto e significato
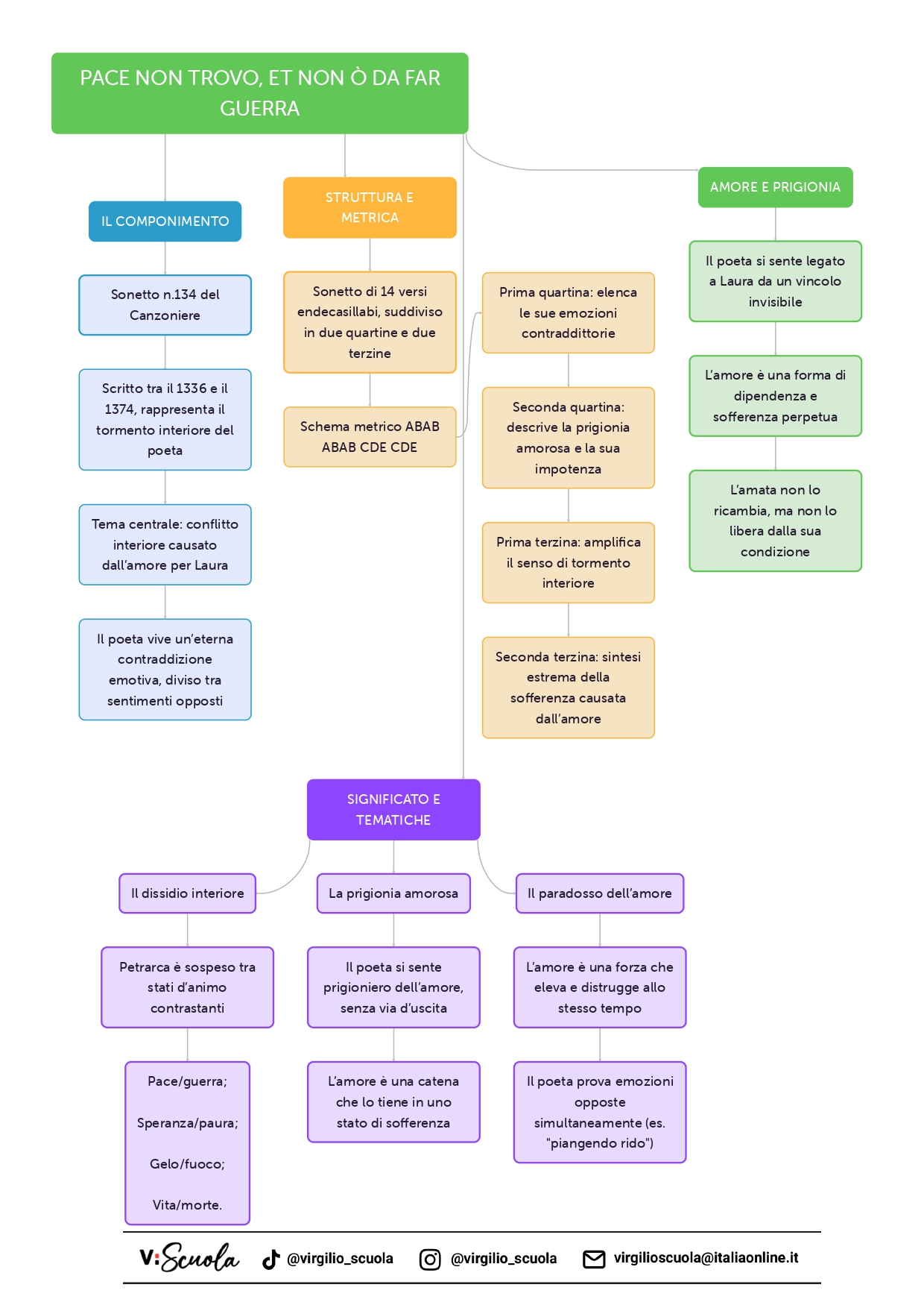
Il sonetto “Pace non trovo, et non ò da far guerra" è il componimento numero 134 del “Canzoniere" di Francesco Petrarca, una raccolta di 366 poesie che narrano l’amore del poeta per Laura. Composto probabilmente tra il 1336 e il 1374, questo sonetto riflette il tormento interiore del poeta, diviso tra sentimenti contrastanti causati dalla sua passione amorosa.
Nel sonetto, Petrarca descrive una serie di stati d’animo opposti che evidenziano il suo conflitto interiore: non trova pace ma non può fare guerra; teme e spera; arde d’amore ma è freddo come il ghiaccio; si sente elevato al cielo ma anche prostrato a terra. Queste antitesi rappresentano la complessità dei sentimenti umani e la difficoltà di trovare un equilibrio tra emozioni contrastanti.
Il messaggio centrale del sonetto è la rappresentazione del dissidio interiore dell’innamorato, che vive una condizione di perenne instabilità emotiva. Petrarca esprime la sua sofferenza derivante dall’amore non corrisposto o impossibile per Laura, sottolineando come questo sentimento lo renda prigioniero di emozioni contrastanti e lo porti a una continua oscillazione tra opposti.
Pace non trovo, et non ò da far guerra: struttura e analisi
Il sonetto è composto da quattordici endecasillabi suddivisi in due quartine e due terzine, con schema metrico ABAB ABAB CDE CDE. Questa struttura tradizionale permette a Petrarca di sviluppare il suo discorso in modo organico, utilizzando una serie di antitesi e paradossi per esprimere il suo conflitto interiore.
Nelle quartine, il poeta elenca una serie di stati d’animo opposti: non trova pace ma non può fare guerra; teme e spera; arde d’amore ma è freddo come il ghiaccio; si sente elevato al cielo ma anche prostrato a terra; non possiede nulla ma abbraccia tutto il mondo. Queste antitesi evidenziano la complessità dei sentimenti del poeta e la sua incapacità di trovare un equilibrio tra emozioni contrastanti.
Nelle terzine, Petrarca approfondisce il tema del dissidio interiore, descrivendo come l’amore lo tenga prigioniero in uno stato di incertezza: non lo libera né lo trattiene completamente; non lo uccide né lo lascia vivere pienamente; non lo libera dalle sue difficoltà. Il poeta si sente diviso tra il desiderio di morire e la richiesta di aiuto; odia se stesso ma ama un’altra persona. Queste contraddizioni sottolineano la sofferenza dell’innamorato e la sua incapacità di trovare una soluzione al suo tormento.
Pace non trovo, et non ò da far guerra: figure retoriche
Il sonetto è ricco di figure retoriche che amplificano il senso di conflitto interiore del poeta. L’uso dell’antitesi è predominante: ogni verso presenta coppie di termini o concetti opposti che evidenziano la dualità dei sentimenti del poeta. Ad esempio, nel primo verso, “Pace non trovo, et non ò da far guerra", si contrappongono “pace" e “guerra"; nel secondo verso, “e temo, et spero; et ardo, et son un ghiaccio", si contrappongono “temo" e “spero", “ardo" e “son un ghiaccio".
Un’altra figura retorica presente è il chiasmo, una disposizione incroci ata di elementi che rafforza il senso di contrasto e oscillazione interiore. Un esempio di chiasmo si trova nel verso “et volo sopra ’l cielo, et giaccio in terra", in cui i due elementi opposti “volo" e “giaccio" sono disposti simmetricamente rispetto a “sopra ‘l cielo" e “in terra", sottolineando la drammatica instabilità emotiva del poeta.
La paronomasia, ovvero l’accostamento di parole dal suono simile ma dal significato differente, è presente nel verso “Pascomi di dolor, piangendo rido", in cui i termini “piangendo" e “rido" creano un forte contrasto sonoro e semantico.
Un’altra figura retorica fondamentale è il paradosso, che permea l’intero sonetto. L’autore afferma di vedere senza occhi, di gridare senza lingua, di desiderare la morte e al tempo stesso di chiedere aiuto. Queste espressioni impossibili a livello logico servono a esprimere la lacerazione interiore che lo tormenta.
La presenza di un parallelismo contribuisce inoltre a rendere il sonetto più musicale e incalzante. Si nota, ad esempio, nei primi versi, in cui la ripetizione della congiunzione “et" crea un ritmo cadenzato che riflette l’alternanza di sentimenti contrastanti.
Il tema del conflitto interiore
Il cuore del sonetto è il tema del dissidio interiore, un elemento tipico della poetica petrarchesca. Il poeta si trova in una condizione di costante incertezza, sospeso tra emozioni opposte e inconciliabili. L’amore, invece di portare gioia e serenità, genera un’inquietudine profonda che lo spinge in uno stato di perenne tormento.
Questa concezione dell’amore è radicalmente diversa da quella del Dolce Stil Novo, in cui l’amata veniva vista come una figura angelica capace di elevare spiritualmente l’amante. Per Petrarca, invece, l’amore è un’esperienza ambivalente, che da un lato esalta l’anima, dall’altro la getta nella disperazione.
Il rapporto tra amore e prigionia
Un’altra tematica chiave del sonetto è quella della prigionia amorosa. Petrarca si sente imprigionato dall’amore, una condizione espressa nel verso “Tal m’à in pregion, che non m’apre né serra", in cui l’amata (o l’amore stesso) lo tiene in una gabbia dalla quale non può né uscire né restare liberamente.
Questa immagine della prigionia è ricorrente nella poesia petrarchesca e simboleggia l’incapacità del poeta di liberarsi dalla passione amorosa, che lo tiene legato in una condizione di sofferenza perenne. Anche il concetto di “laccio", presente nel verso “né per suo mi riten né scioglie il laccio", rafforza questa idea di vincolo, sottolineando come l’amore sia una catena invisibile che tiene il poeta in un limbo senza possibilità di risoluzione.
L’amore come paradosso
Il sonetto mette in luce l’idea petrarchesca dell’amore come un’esperienza paradossale. Il poeta vive in uno stato di perenne contraddizione: desidera la morte, ma chiede aiuto; ama l’amata, ma odia se stesso. Questa concezione dell’amore come fonte di conflitto è tipica della poetica petrarchesca e influenzerà profondamente la letteratura successiva, fino al Romanticismo.
L’ultima terzina del sonetto “Pascomi di dolor, piangendo rido; egualmente mi spiace morte et vita: in questo stato son, donna, per voi." rappresenta la sintesi perfetta di questo paradosso: il poeta si nutre di dolore, vive in un’alternanza tra pianto e riso e non trova pace né nella vita né nella morte. Tutto questo stato d’animo è attribuito a Laura, la donna che, pur senza volerlo, è la causa del suo tormento.
“Pace non trovo, et non ò da far guerra" è uno dei sonetti più emblematici del “Canzoniere" di Petrarca, poiché incarna pienamente il tema centrale della raccolta: il contrasto tra passione e ragione, tra desiderio e impossibilità di realizzazione amorosa.
Attraverso un magistrale uso delle antitesi, dei paradossi e di un linguaggio raffinato, Petrarca esprime il dramma interiore dell’innamorato, diviso tra sentimenti opposti e incapace di trovare una soluzione al proprio tormento.
La modernità di questo sonetto risiede nella sua capacità di rappresentare le contraddizioni dell’animo umano, rendendolo attuale anche per il lettore contemporaneo. Il messaggio del poeta è chiaro: l’amore è una forza che può elevare l’anima, ma può anche gettarla nella disperazione più profonda, in un’eterna condizione di incertezza e sofferenza.
La mappa concettuale

Scarica la mappa in formato PDF!