La guerra dei Cent'Anni: cause, battaglie e conseguenze
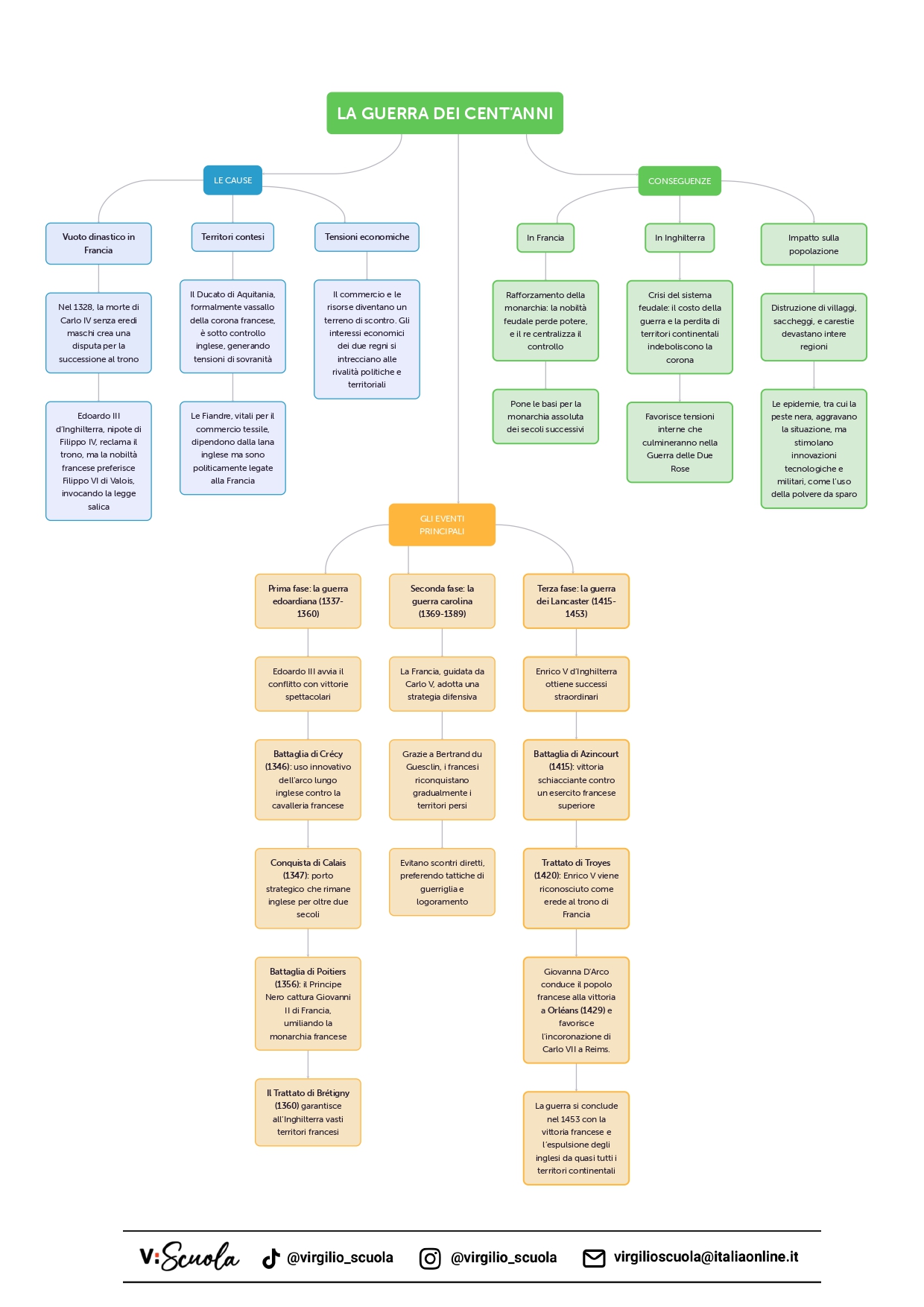
La Guerra dei Cent’Anni è uno degli eventi più significativi e drammatici della storia europea, un conflitto che si estese per oltre un secolo, tra il 1337 e il 1453, coinvolgendo il Regno di Francia e il Regno d’Inghilterra in una lotta per il dominio territoriale, dinastico ed economico. Questo periodo non è soltanto una cronaca di battaglie e alleanze, ma anche uno specchio delle profonde trasformazioni politiche e sociali dell’Europa medievale. È interessante notare come, nella cultura popolare, la guerra abbia ispirato leggende e racconti, tra cui quello del conte Dracula, intrecciando storia e mito in un intreccio affascinante.
- Le cause del conflitto
- La guerra dei Cent’Anni: la cronologia degli eventi
- Le conseguenze della guerra
Le cause del conflitto
Le origini della Guerra dei Cent’Anni sono complesse e affondano le radici in questioni dinastiche, territoriali ed economiche che riflettono il delicato equilibrio geopolitico del XIV secolo.
Alla morte del re francese Carlo IV nel 1328, la monarchia francese si trovò davanti a un vuoto dinastico. Carlo IV, ultimo sovrano della dinastia capetingia, non aveva lasciato eredi maschi. Il re inglese Edoardo III, nipote di Filippo IV di Francia attraverso sua madre Isabella, avanzò la sua candidatura al trono francese. Tuttavia, la nobiltà francese preferì incoronare Filippo VI di Valois, cugino di Carlo IV, sostenendo la legge salica, che escludeva le donne e i loro discendenti dalla successione al trono.
Questo rifiuto fu vissuto da Edoardo III come una negazione del suo diritto legittimo, trasformando una questione dinastica in un casus belli che avrebbe alimentato il conflitto per oltre un secolo.
Un’altra causa di tensione fu il controllo del Ducato di Aquitania, un vasto territorio nel sud-ovest della Francia che apparteneva alla corona inglese ma che, tecnicamente, era vassallo del re di Francia. Questo rapporto ambiguo generava continui conflitti di sovranità. Filippo VI tentò di riaffermare il controllo francese sull’Aquitania, portando a scontri diretti con Edoardo III, determinato a difendere i suoi possedimenti continentali.
Sul fronte economico, le relazioni tra i due regni erano altrettanto tese. Le Fiandre, regione strategica per il commercio tessile, dipendevano dalla lana inglese, ma erano politicamente legate alla Francia. Gli inglesi temevano che un controllo francese sulle Fiandre potesse mettere a rischio il loro commercio, una fonte vitale di entrate per la corona.
Queste tensioni si intrecciarono, creando una rete di motivazioni che non lasciavano spazio a compromessi. Le rivalità non erano soltanto tra re e nobiltà, ma coinvolgevano anche mercanti, artigiani e popolazioni intere, rendendo il conflitto una questione di sopravvivenza nazionale.
La guerra dei Cent’Anni: la cronologia degli eventi
Il conflitto si sviluppò in tre principali fasi, ognuna caratterizzata da strategie diverse, alleanze mutevoli e protagonisti che lasciarono un’impronta indelebile nella storia.
La guerra edoardiana (1337-1360)
La prima fase del conflitto fu segnata da importanti vittorie inglesi. Nel 1346, nella celebre battaglia di Crécy, l’esercito inglese dimostrò la sua superiorità tattica grazie all’uso innovativo dell’arco lungo, un’arma che si rivelò letale contro la cavalleria francese. Questa vittoria spianò la strada per l’assedio e la conquista di Calais, un porto strategico che rimase sotto il controllo inglese per oltre due secoli.
Un altro momento cruciale fu la battaglia di Poitiers nel 1356, dove il Principe Nero, figlio di Edoardo III, catturò il re francese Giovanni II. Questo evento umiliante per la Francia portò al Trattato di Brétigny (1360), con cui l’Inghilterra ottenne il controllo su vasti territori francesi in cambio della liberazione del re.
La guerra carolina (1369-1389)
Sotto la guida di Carlo V, la Francia adottò una strategia più cauta e difensiva. Grazie al genio militare di Bertrand du Guesclin, i francesi iniziarono a riconquistare i territori persi, evitando scontri diretti con gli inglesi. La guerriglia, le tattiche di logoramento e una migliore gestione delle risorse permisero alla Francia di riprendersi gran parte delle terre cedute nel trattato precedente.
La guerra dei Lancaster (1415-1453)
Questa fase, la più drammatica, vide l’Inghilterra ottenere inizialmente grandi successi. La battaglia di Azincourt nel 1415 fu un trionfo schiacciante per Enrico V, che riuscì a sconfiggere un esercito francese numericamente superiore. Il Trattato di Troyes (1420) riconobbe Enrico V come erede al trono di Francia, creando una momentanea unione tra le due corone.
Tuttavia, il destino della guerra cambiò con l’arrivo di Giovanna d’Arco, una giovane contadina che, guidata da visioni divine, riuscì a infondere nuova speranza nel popolo francese. La sua vittoria a Orléans nel 1429 e l’incoronazione di Carlo VII a Reims segnarono una svolta decisiva. Nonostante la sua cattura e condanna al rogo, l’eredità di Giovanna permise alla Francia di consolidare le sue forze e di ottenere la vittoria finale nel 1453, con l’espulsione degli inglesi da quasi tutti i territori continentali.
Le conseguenze della guerra
Il lungo conflitto ebbe effetti profondi non solo sui due regni coinvolti, ma sull’intera Europa, trasformandone l’assetto politico, economico e sociale.
In Francia, la guerra portò al rafforzamento del potere monarchico. La nobiltà feudale, indebolita dalle perdite militari e dalle divisioni interne, vide diminuire la propria influenza, mentre il re consolidava il controllo sul territorio. Questo processo pose le basi per la centralizzazione dello stato, anticipando la nascita della monarchia assoluta.
In Inghilterra, invece, la guerra accelerò la crisi del sistema feudale. Il costo del conflitto e la perdita dei possedimenti continentali indebolirono la corona, favorendo il sorgere di tensioni interne che culminarono nella Guerra delle Due Rose.
La guerra ebbe un impatto devastante sulle popolazioni locali. Interi villaggi furono distrutti, le campagne saccheggiate, e le epidemie, tra cui la peste nera, contribuirono a decimare la popolazione. Tuttavia, queste difficoltà stimolarono anche innovazioni tecnologiche e militari, come l’uso della polvere da sparo, che cambiò per sempre il modo di combattere.
La Guerra dei Cent’Anni non fu soltanto un conflitto politico e militare, ma un evento che influenzò profondamente la cultura europea. Leggende come quella di Giovanna d’Arco e il mito del conte Dracula, ispirato alle lotte per il potere del periodo, dimostrano come la memoria di questa guerra abbia lasciato un’impronta indelebile nell’immaginario collettivo.
La mappa concettuale della guerra dei Cent’Anni

Scaricala in formato PDF!