La guerra delle Due Rose: cause, eventi e conseguenze
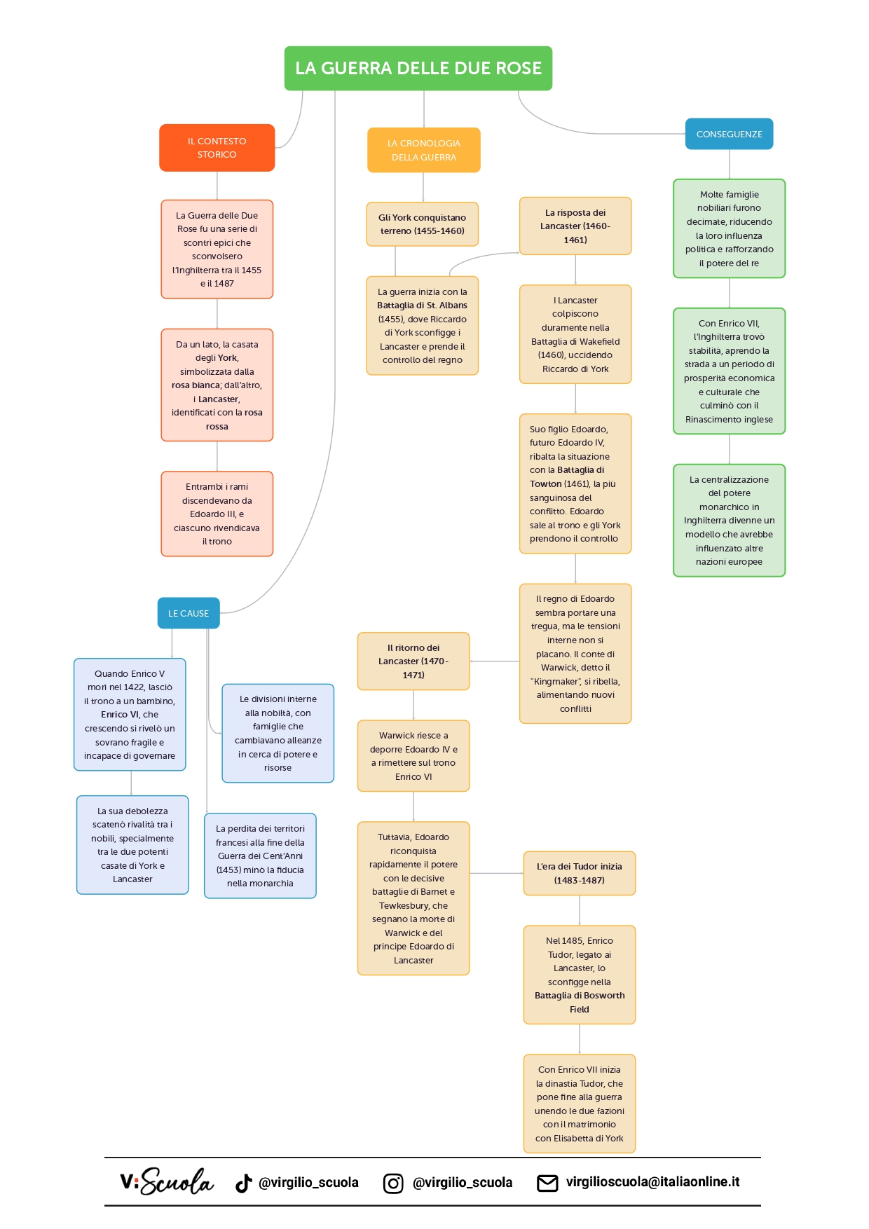
La Guerra delle Due Rose rappresenta uno dei capitoli più tumultuosi e affascinanti della storia inglese, un conflitto dinastico che ha ispirato numerose opere letterarie e leggende, tra cui quella del conte Dracula. Questo scontro, avvenuto tra il 1455 e il 1487, vide contrapporsi due rami della dinastia dei Plantageneti: gli York e i Lancaster, simboleggiati rispettivamente da una rosa bianca e una rosa rossa. La posta in gioco era il trono d’Inghilterra, e le sue conseguenze avrebbero plasmato il futuro della nazione e dell’Europa intera.
- Le cause del conflitto
- La guerra delle due rose: la cronologia degli eventi
- Le conseguenze della guerra delle due rose
Le cause del conflitto
Le radici della Guerra delle Due Rose affondano in una complessa rete di questioni dinastiche, politiche ed economiche che caratterizzavano l’Inghilterra del XV secolo.
La morte di Enrico V nel 1422 lasciò il trono al figlio Enrico VI, un neonato di soli nove mesi. Crescendo, Enrico VI si rivelò un sovrano debole e incline a episodi di instabilità mentale, incapace di esercitare un controllo efficace sul regno. Questa debolezza aprì la strada a rivalità tra i nobili, in particolare tra i sostenitori della casa di Lancaster e quelli della casa di York. Entrambe le famiglie discendevano da Edoardo III, ma gli York vantavano una linea di successione più diretta, alimentando le loro pretese al trono.
La perdita dei territori francesi, culminata con la fine della Guerra dei Cent’Anni nel 1453, aveva minato la fiducia nella monarchia e aumentato il malcontento tra la nobiltà e il popolo. La crescente influenza di consiglieri corrotti e l’incapacità del re di gestire le tensioni interne portarono a una frammentazione del potere. In questo contesto, Riccardo, duca di York, emerse come figura di spicco, opponendosi al governo inefficace dei Lancaster e rivendicando il suo diritto al trono.
L’Inghilterra del XV secolo era attraversata da profonde tensioni economiche e sociali. La perdita dei possedimenti in Francia aveva ridotto le entrate della corona, aumentando la pressione fiscale sulla popolazione. La nobiltà, da parte sua, era divisa tra fazioni in competizione per il potere e le risorse. Queste divisioni crearono un terreno fertile per il conflitto, poiché le alleanze si formavano e si rompevano in base agli interessi personali e familiari.
La guerra delle due rose: la cronologia degli eventi
Il conflitto si sviluppò attraverso diverse fasi, caratterizzate da battaglie decisive, cambi di potere e intrighi politici.
Prima fase (1455-1460): l’affermazione degli York
La guerra ebbe inizio con la Battaglia di St. Albans nel 1455, dove le forze yorkiste, guidate da Riccardo, duca di York, sconfissero l’esercito reale e catturarono Enrico VI. Questo successo permise a Riccardo di assumere la carica di Protettore del Regno, consolidando temporaneamente il potere degli York. Tuttavia, la regina Margherita d’Angiò, moglie di Enrico VI, organizzò una resistenza, determinata a difendere i diritti del marito e del figlio, il principe Edoardo di Lancaster.
Seconda fase (1460-1461): la rivincita dei Lancaster
Nel 1460, le forze lancasteriane ottennero una vittoria significativa nella Battaglia di Wakefield, durante la quale Riccardo di York fu ucciso. Nonostante questa perdita, il figlio di Riccardo, Edoardo, conte di March, continuò la lotta e, nel 1461, sconfisse i Lancaster nella Battaglia di Towton, una delle più sanguinose della guerra. Questa vittoria permise a Edoardo di salire al trono come Edoardo IV, segnando un periodo di predominio yorkista.
Terza fase (1461-1469): il trionfo degli York
Durante il regno di Edoardo IV, l’Inghilterra conobbe un periodo di relativa stabilità. Tuttavia, le tensioni interne alla corte e le ambizioni dei nobili continuarono a minare la pace. Il potente Richard Neville, conte di Warwick, inizialmente alleato di Edoardo, si rivoltò contro di lui a causa di disaccordi politici e personali, guadagnandosi il soprannome di “Kingmaker" per la sua influenza nel determinare l’occupante del trono.
Quarta fase (1470-1483): caduta e ritorno degli York
Warwick riuscì a deporre Edoardo IV nel 1470, restaurando Enrico VI al trono. Tuttavia, il ritorno dei Lancaster fu di breve durata. Nel 1471, Edoardo IV riconquistò il potere dopo le decisive battaglie di Barnet e Tewkesbury, durante le quali Warwick e il principe Edoardo di Lancaster persero la vita. Con la morte di Enrico VI, probabilmente assassinato nella Torre di Londra, gli York consolidarono nuovamente il loro dominio.
Quinta fase (1483-1487): l’avvento dei Tudor
Alla morte di Edoardo IV nel 1483, il trono passò a suo figlio maggiore, Edoardo V, un ragazzo di soli 12 anni. Tuttavia, lo zio di Edoardo, Riccardo, duca di Gloucester, prese rapidamente il controllo, proclamandosi re con il nome di Riccardo III. Questo evento fu accompagnato da intrighi e misteri, tra cui la scomparsa dei giovani principi Edoardo V e suo fratello nella Torre di Londra, un episodio che alimenta ancora oggi speculazioni storiche.
Riccardo III affrontò una forte opposizione, culminata nella rivolta guidata da Enrico Tudor, un discendente della casa di Lancaster con legami materni ai Beaufort, un ramo illegittimo della dinastia Plantageneta. Nel 1485, Enrico sfidò Riccardo III nella battaglia di Bosworth Field, uno scontro decisivo che segnò la fine della Guerra delle Due Rose. Riccardo III fu ucciso in battaglia, e Enrico Tudor salì al trono come Enrico VII, inaugurando la dinastia Tudor.
Per consolidare il suo potere e mettere fine al conflitto dinastico, Enrico VII sposò Elisabetta di York, figlia di Edoardo IV, unendo simbolicamente le due fazioni rivali. Questo matrimonio rappresentò la fusione delle rose rosse e bianche in un’unica rosa Tudor, che divenne il simbolo della nuova dinastia.
Le conseguenze della guerra delle due rose
La Guerra delle Due Rose ebbe conseguenze profonde per l’Inghilterra, segnando un punto di svolta nella storia del paese e lasciando un’eredità che avrebbe influenzato il futuro dell’Europa.
Il lungo conflitto contribuì al declino della nobiltà feudale. Molte potenti famiglie nobiliari furono decimate dalle battaglie, dai tradimenti e dalle faide interne, riducendo la loro influenza politica. Questo processo permise alla monarchia di rafforzarsi e di centralizzare il potere. Enrico VII, in particolare, consolidò il controllo reale riducendo la dipendenza dalla nobiltà e instaurando una monarchia più stabile e amministrativa.
L’ascesa di Enrico VII e la fondazione della dinastia Tudor rappresentarono l’inizio di una nuova era per l’Inghilterra. I Tudor portarono pace e stabilità dopo decenni di guerra civile, favorendo lo sviluppo economico, culturale e politico del paese. Questo periodo avrebbe poi raggiunto il suo apice durante il regno di Enrico VIII e Elisabetta I, segnando l’inizio del Rinascimento inglese.
La guerra influenzò profondamente la società inglese, lasciando un’impronta duratura nella cultura e nella letteratura. I temi di tradimento, lealtà e lotta per il potere che caratterizzarono il conflitto ispirarono opere come quelle di William Shakespeare, in particolare le sue tragedie storiche dedicate a figure come Riccardo III e Enrico VI. La narrazione di questa guerra dinastica continua a catturare l’immaginazione popolare, rappresentando un capitolo cruciale della storia medievale.
Le conseguenze della Guerra delle Due Rose si fecero sentire anche oltre i confini inglesi. La stabilità raggiunta con i Tudor permise all’Inghilterra di affermarsi gradualmente come una potenza europea. Inoltre, le dinamiche del conflitto fornirono un esempio della transizione dal sistema feudale a una monarchia centralizzata, un fenomeno che avrebbe interessato altre nazioni europee nei secoli successivi.
La mappa concettuale della Guerra delle Due Rose

Scarica qui il PDF!