La nuova Atlantide di Bacone: trama e analisi
Francis Bacon, filosofo e scrittore inglese del XVII secolo, è considerato uno dei padri del pensiero scientifico moderno. Tra le sue opere più celebri spicca “La nuova Atlantide“, un’opera visionaria che delinea un ideale di società basata sul progresso scientifico e sulla conoscenza.
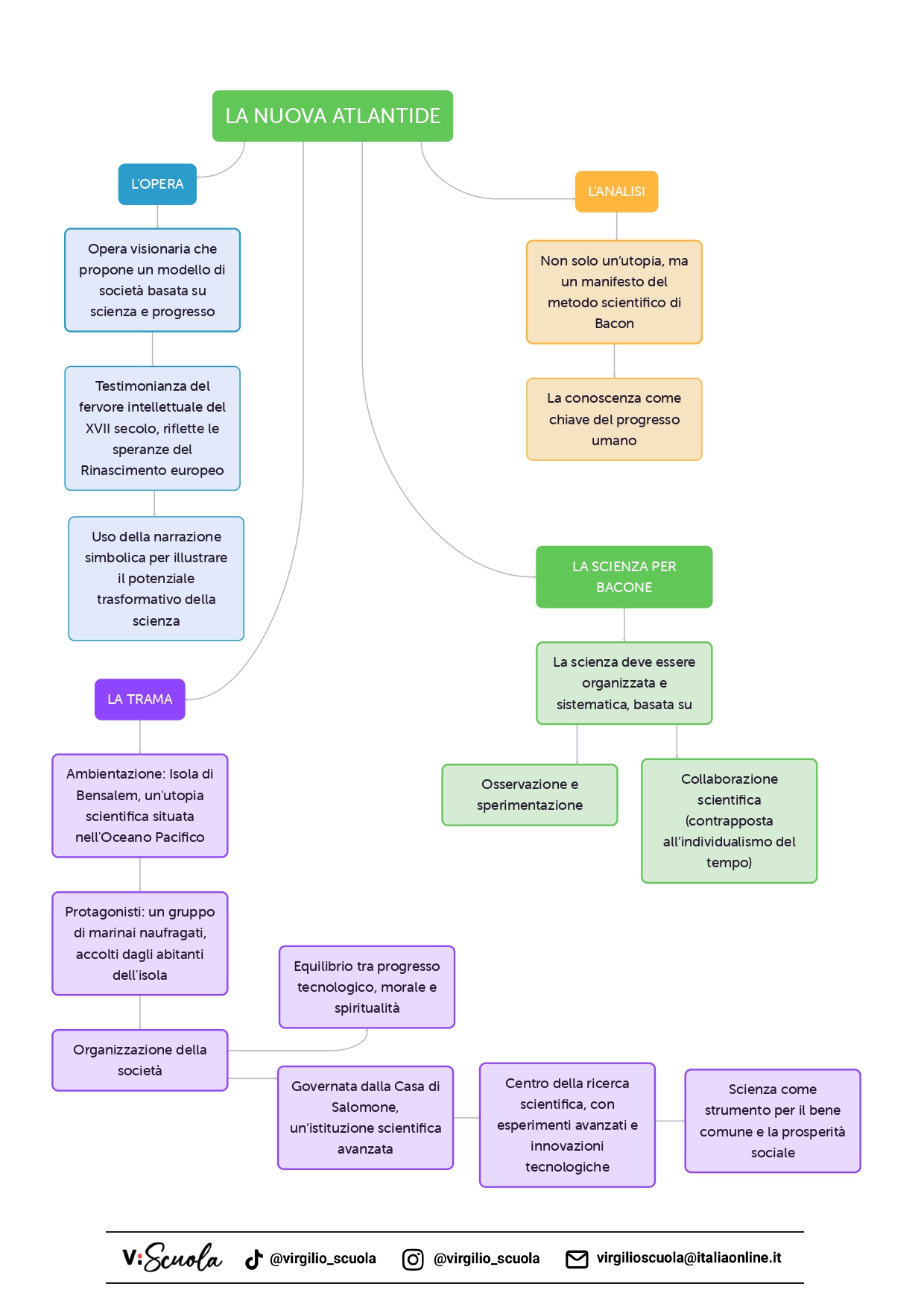
Questo testo è un’importante testimonianza del fervore intellettuale dell’epoca, offrendo una prospettiva utopica che riflette le ambizioni e le speranze del Rinascimento europeo. Attraverso una narrazione immaginativa e simbolica, Bacon propone una visione di come la scienza e la tecnologia possano trasformare il mondo e migliorare la condizione umana.
- La nuova Atlantide: la trama
- L'analisi dell'opera
- La Casa di Salomone: un modello per la scienza moderna
- La visione utopica di Bensalem
- Il ruolo della religione nella Nuova Atlantide
La nuova Atlantide: la trama
“La nuova Atlantide" è un’opera incompiuta che narra le avventure di un gruppo di marinai inglesi naufragati su un’isola sconosciuta chiamata Bensalem. Quest’isola, situata nel cuore dell’Oceano Pacifico, rappresenta un luogo ideale e utopico dove la scienza è al servizio del bene comune e dove la società vive in armonia.
I naufraghi vengono accolti con grande ospitalità dagli abitanti dell’isola, che si distinguono per la loro saggezza, religiosità e virtù morali. Attraverso una serie di dialoghi con gli isolani, i protagonisti scoprono che Bensalem è governata da un’istituzione chiamata Casa di Salomone, un’accademia scientifica dedicata alla ricerca e all’applicazione della conoscenza per il miglioramento della società. La Casa di Salomone è descritta come un luogo straordinario, dove si conducono esperimenti scientifici avanzati, si raccolgono dati sul mondo naturale e si sviluppano invenzioni che migliorano la vita quotidiana.
La narrazione si concentra sulla descrizione delle attività della Casa di Salomone e sull’organizzazione della società di Bensalem, che si distingue per la sua giustizia, prosperità e armonia. Bacon utilizza questa cornice narrativa per illustrare la sua visione di una società ideale, dove la scienza è il pilastro centrale del progresso umano.
L’analisi dell’opera
L’opera è molto più di una semplice narrazione utopica; rappresenta un manifesto del pensiero di Francesco Bacone e del suo approccio al metodo scientifico. “La nuova Atlantide" è intrisa della convinzione che la conoscenza sia il mezzo più potente per migliorare la condizione umana e che la scienza debba essere organizzata in modo sistematico per raggiungere questo obiettivo.
Un elemento centrale dell’opera è la descrizione della Casa di Salomone, che simboleggia l’ideale di una comunità scientifica dedicata alla ricerca collettiva e disinteressata. Questo istituto è organizzato in modo rigoroso e si avvale di una gerarchia di studiosi e ricercatori, ognuno con ruoli specifici. L’obiettivo principale è quello di acquisire una conoscenza approfondita del mondo naturale attraverso l’osservazione, la sperimentazione e la documentazione sistematica.
Bacon utilizza “La nuova Atlantide" per sottolineare l’importanza della collaborazione nella ricerca scientifica. In contrasto con l’approccio individualistico prevalente in molte società del suo tempo, l’opera promuove l’idea di un sapere condiviso e accessibile a tutti, come base per il progresso collettivo.
Un altro tema fondamentale è la relazione tra scienza e morale. In “La nuova Atlantide", la ricerca scientifica è strettamente legata ai principi etici e al bene comune. La conoscenza non è mai utilizzata per fini egoistici o distruttivi, ma è sempre orientata al miglioramento della società e al rispetto per la natura. Questa visione riflette la convinzione di Bacon che la scienza debba essere guidata da un senso di responsabilità e da un impegno verso l’umanità.
La Casa di Salomone: un modello per la scienza moderna
La descrizione della Casa di Salomone rappresenta uno dei punti più innovativi e visionari dell’opera. Questo istituto è un prototipo di quello che oggi definiremmo un centro di ricerca interdisciplinare, dove esperti di diverse discipline collaborano per esplorare i segreti della natura e sviluppare tecnologie avanzate.
Bacone descrive dettagliatamente le attività svolte nella Casa di Salomone, che includono:
- Osservazione e raccolta dati: gli studiosi viaggiano in tutto il mondo per raccogliere informazioni sulle diverse specie animali e vegetali, sui minerali e sui fenomeni naturali.
- Sperimentazione: gli esperimenti sono condotti in laboratori attrezzati con strumenti avanzati per testare ipotesi e scoprire nuove leggi naturali.
- Invenzione e innovazione: gli scienziati sviluppano tecnologie e dispositivi che migliorano la vita quotidiana, come macchine per l’agricoltura, dispositivi medici e sistemi di trasporto.
Questa descrizione anticipa molti aspetti della scienza moderna, inclusa l’importanza della sperimentazione, della documentazione e della collaborazione interdisciplinare. La Casa di Salomone incarna l’ideale baconiano di una scienza organizzata e orientata al progresso umano.
La visione utopica di Bensalem
L’isola di Bensalem non è solo un luogo di avanzamento scientifico, ma anche una società armoniosa e giusta. Gli abitanti di Bensalem vivono secondo principi di virtù, rispetto reciproco e solidarietà. La religione gioca un ruolo centrale nella loro vita, ma è descritta come una fede inclusiva e tollerante, che promuove l’unità e la pace.
Bacon utilizza la descrizione di Bensalem per suggerire che il progresso scientifico è strettamente legato a un contesto sociale ed etico equilibrato. La scienza, nella visione di Bacon, non è un fine a sé stante, ma uno strumento per creare una società migliore.
Il ruolo della religione nella Nuova Atlantide
Un aspetto interessante dell’opera è il rapporto tra scienza e religione. A differenza di altri autori utopici, Bacon non vede un conflitto tra questi due ambiti, ma li considera complementari. In Bensalem, la fede e la scienza coesistono armoniosamente, contribuendo entrambe al benessere della società.
La religione è descritta come una forza unificante e ispiratrice, che guida gli abitanti verso una vita virtuosa e altruista. Questo equilibrio tra fede e ragione riflette l’approccio di Bacon, che considerava la conoscenza come una forma di venerazione divina, un modo per avvicinarsi alla comprensione del creato.
La mappa concettuale

Scarica la mappa in PDF!