La Rivoluzione Francese: riassunto, date e avvenimenti
La Rivoluzione Francese fu un evento epocale che trasformò la Francia e il mondo intero. Dal 1789 al 1799, un decennio di cambiamenti radicali segnò il passaggio da una monarchia assoluta a una repubblica e infine all’ascesa di Napoleone Bonaparte. Le cause profonde della Rivoluzione, le sue fasi tumultuose e i suoi esiti rivelano la complessità di un processo storico che ha introdotto nuovi ideali di libertà, uguaglianza e democrazia, influenzando profondamente la modernità.
- Le cause della Rivoluzione Francese: una Francia in crisi
- La presa della Bastiglia e l'avvio della Rivoluzione Francese
- La Costituzione della Rivoluzione Francese
- Il Grande Terrore e Robespierre
- La fine della Rivoluzione Francese e Napoleone
Le cause della Rivoluzione Francese: una Francia in crisi
Alla fine del XVIII secolo, la Francia si trovava in una situazione di profonda crisi economica, sociale e politica. Il sistema dell’Ancien Régime, basato su privilegi e disuguaglianze, si dimostrava sempre meno adeguato a rispondere alle esigenze di una società in rapido cambiamento.
Dal punto di vista economico, la Francia era gravata da un enorme debito pubblico, in parte dovuto alle spese per le guerre, tra cui il sostegno alla Rivoluzione Americana, e in parte alla gestione inefficace delle finanze statali. Il carico fiscale ricadeva quasi interamente sul Terzo Stato, che comprendeva la borghesia, gli artigiani e i contadini, mentre clero e nobiltà erano esenti dalle imposte. A peggiorare la situazione contribuì una serie di cattivi raccolti negli anni 1780, che portarono a un aumento vertiginoso dei prezzi del pane, generando carestie e un diffuso malcontento tra la popolazione.
Dal punto di vista sociale, la rigida divisione in tre stati accentuava le disuguaglianze. Il Primo Stato (clero) e il Secondo Stato (nobiltà) godevano di privilegi politici e fiscali, mentre il Terzo Stato rappresentava la maggior parte della popolazione ed era escluso dalle decisioni politiche. Questo squilibrio alimentava un crescente risentimento, in particolare tra la borghesia, che aspirava a una maggiore rappresentanza politica e al riconoscimento del proprio ruolo economico e sociale.
Infine, sul piano intellettuale, le idee dell’Illuminismo avevano diffuso un clima di critica verso le istituzioni tradizionali. Pensatori come Voltaire, Rousseau e Montesquieu avevano promosso concetti di uguaglianza, libertà e sovranità popolare, mettendo in discussione la legittimità della monarchia assoluta. Questi ideali si diffusero soprattutto tra la borghesia e i circoli intellettuali, contribuendo a creare le basi ideologiche della Rivoluzione.
Questi fattori economici, sociali e intellettuali si combinarono in una miscela esplosiva. La convocazione degli Stati Generali da parte di Luigi XVI nel maggio 1789, per affrontare la crisi finanziaria, fu l’evento che diede avvio al processo rivoluzionario, poiché rivelò le profonde divisioni e il malcontento radicato nella società francese.
La presa della Bastiglia e l’avvio della Rivoluzione Francese
Il 1789 fu un anno di grandi tensioni. Gli Stati Generali si riunirono, ma le divergenze tra il Terzo Stato e gli altri due stati emersero subito. Il Terzo Stato, che rappresentava la maggioranza della popolazione, richiese un sistema di voto basato sulla rappresentanza numerica, ma il clero e la nobiltà si opposero. Di fronte a questo rifiuto, il Terzo Stato si autoproclamò Assemblea Nazionale, rivendicando il diritto di rappresentare l’intera nazione.
Il 20 giugno 1789, i rappresentanti del Terzo Stato giurarono di non sciogliersi finché non avessero dotato la Francia di una costituzione, un impegno noto come il Giuramento della Pallacorda. Questo atto segnò l’inizio di una sfida aperta all’autorità monarchica.
Le tensioni culminarono il 14 luglio 1789, quando una folla parigina prese d’assalto la Bastiglia, una prigione-fortezza simbolo dell’oppressione reale. La presa della Bastiglia fu un evento cruciale: rappresentava non solo una vittoria simbolica contro la monarchia assoluta, ma anche il primo passo verso la sovranità popolare. Questo episodio scatenò una serie di rivolte in tutta la Francia, conosciute come la “grande paura", durante le quali i contadini attaccarono le proprietà nobiliari, chiedendo la fine dei privilegi feudali.
La presa della Bastiglia e gli eventi successivi portarono all’abolizione dei privilegi feudali da parte dell’Assemblea Nazionale il 4 agosto 1789 e alla proclamazione della Dichiarazione dei Diritti dell’Uomo e del Cittadino, che sanciva i principi di libertà, uguaglianza e fratellanza.
La Costituzione della Rivoluzione Francese
Uno dei principali obiettivi dell’Assemblea Nazionale Costituente era dotare la Francia di una Costituzione che limitasse i poteri del re e garantisse i diritti fondamentali dei cittadini. La Costituzione del 1791 trasformò la Francia in una monarchia costituzionale, mantenendo Luigi XVI come capo dello Stato, ma affidando il potere legislativo a un’Assemblea Legislativa eletta.
Questo documento sanciva la separazione dei poteri e garantiva alcuni diritti fondamentali, come la libertà di stampa e di religione. Tuttavia, il suffragio era limitato ai cittadini maschi che pagavano una certa quantità di tasse, escludendo una parte significativa della popolazione, tra cui i più poveri e le donne. Questa limitazione suscitò critiche e tensioni, soprattutto tra i gruppi rivoluzionari più radicali.
Nonostante la sua importanza, la Costituzione del 1791 non riuscì a placare le tensioni interne né a impedire l’escalation delle minacce esterne. Le monarchie europee, preoccupate per la diffusione delle idee rivoluzionarie, formarono una coalizione contro la Francia, intensificando il clima di crisi.
Il Grande Terrore e Robespierre
La proclamazione della Repubblica nel 1792 e la successiva esecuzione di Luigi XVI nel gennaio 1793 segnarono una radicalizzazione del processo rivoluzionario. Di fronte alle minacce interne ed esterne, il potere passò al Comitato di Salute Pubblica, guidato da Maximilien Robespierre.
Il periodo noto come Grande Terrore fu caratterizzato da una repressione feroce contro tutti coloro che erano percepiti come nemici della rivoluzione. Tribunali rivoluzionari condannarono migliaia di persone alla ghigliottina, tra cui membri della nobiltà, oppositori politici e persino rivoluzionari moderati. La paura di tradimenti e complotti portò a un clima di sospetto diffuso, mentre Robespierre giustificava queste azioni come necessarie per salvaguardare la repubblica e i suoi ideali.
Tuttavia, l’eccessiva radicalizzazione del Terrore e il crescente autoritarismo di Robespierre suscitarono opposizioni all’interno dello stesso governo rivoluzionario. Nel luglio 1794, Robespierre fu arrestato e giustiziato, ponendo fine al periodo del Terrore. La sua caduta segnò una svolta nella Rivoluzione, aprendo la strada a una fase di maggiore moderazione.
La fine della Rivoluzione Francese e Napoleone
Dopo la caduta di Robespierre, la Francia attraversò un periodo di instabilità politica. Nel 1795 fu adottata una nuova costituzione che istituì il Direttorio, un governo esecutivo composto da cinque membri. Tuttavia, il Direttorio si rivelò inefficace nel risolvere i problemi economici e sociali del paese e perse gradualmente il sostegno della popolazione.
In questo contesto emerse la figura di Napoleone Bonaparte, un brillante generale che aveva ottenuto importanti successi militari, consolidando la sua fama. Nel 1799, con il colpo di Stato del 18 Brumaio, Napoleone prese il potere, ponendo fine al Direttorio e instaurando il Consolato. Questo evento segnò la fine della Rivoluzione Francese, ma molti dei suoi ideali sopravvissero, influenzando le riforme che Napoleone avrebbe introdotto nei decenni successivi.
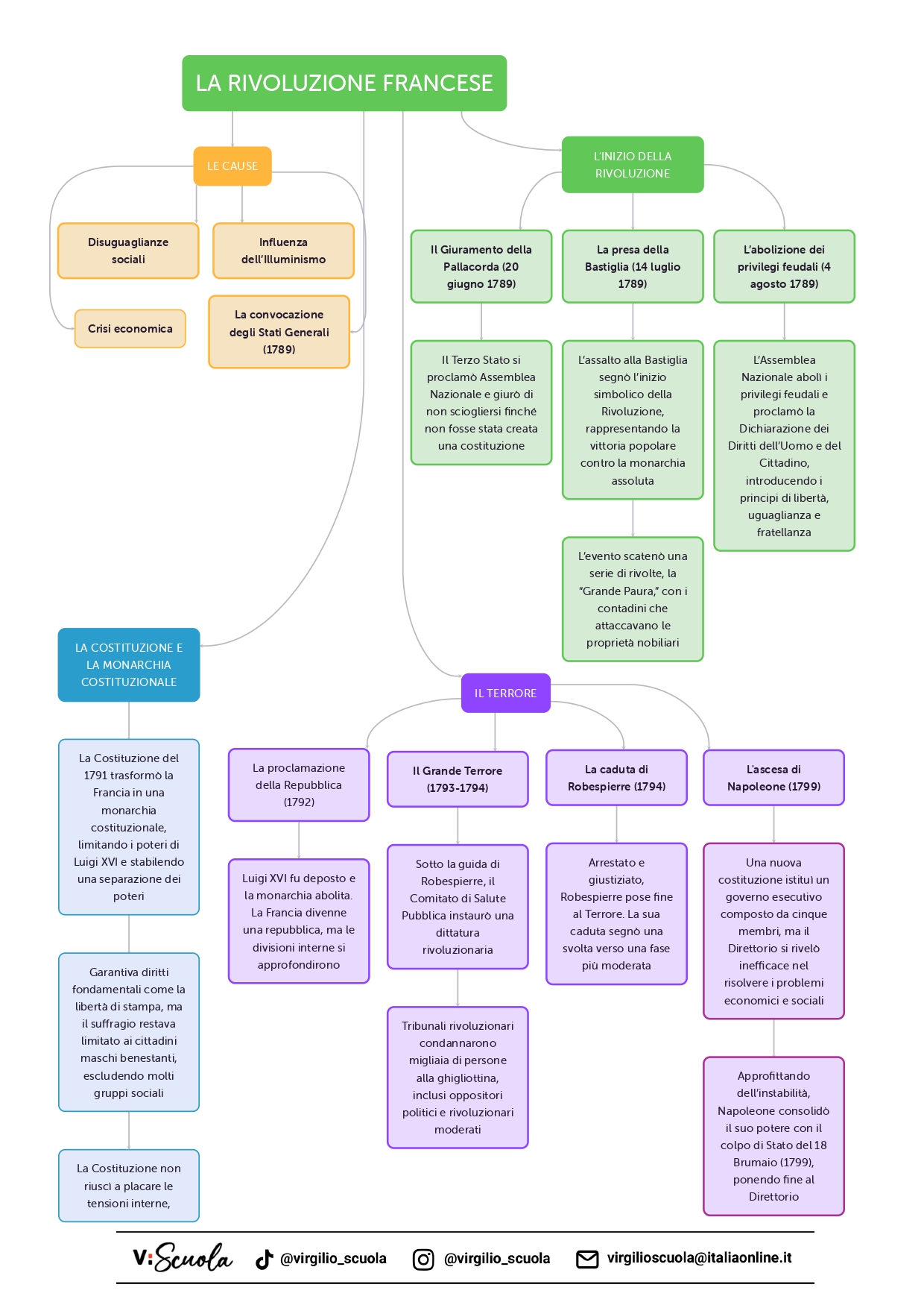
La mappa concettuale

Scarica la mappa in formato PDF!